diAnA CArolinA VillAdA2 diAnA ConstAnzA GóMez GóMez3
Exclusiones silenciosas surge como categoría emergente del macro- proyecto de investigación denominado “Concepciones y prácticas pedagó- gicas de los maestros de niños, niñas y jóvenes en situación de vulnera- bilidad institucional, cultural, ambiental y/o de entorno” de las instituciones educativas de algunos municipios de los departamentos de Huila, Valle del Cauca y Risaralda. Dicho estudio tuvo como objetivo general, develar y comprender los significados que existen en las instituciones sobre las prácticas pedagógicas que se realizan con estudiantes en situación de vulnerabilidad.
Metodológicamente el estudio es de carácter comprensivo, utilizando la Teoría Fundada como forma de hacer análisis, apoyada en la fenome- nología; los propósitos y metas de la investigación se enmarcan en una practica social, explorando la interconexión entre los aspectos subjetivos y cognoscitivos de los docentes y sus practicas pedagógicas; fue necesario usar una metodología que incorporara la experiencia de los mismos, sus acciones, pensamientos, sentimientos y percepciones como el principal foco de investigación. Se adopto la entrevista abierta con la finalidad de descubrir las propiedades y dimensiones de las categorías en los contextos específicos.
El articulo inicia con una reflexión de la escuela tradicional como paradigma actual y escenario en donde se propicia las discriminaciones, se continúa con las exclusiones silenciosas existentes en el aula y se termina con la inclusión como una propuesta para acabar las exclusiones en la educación. Palabras clave: práctica pedagógica, escuela, sujeto, exclusiones silen- ciosas, inclusión
Silent exclusions it arises as emergent category of the macroproject of in-
vestigation named “ Conceptions and pedagogic practices of the teachers of the children, girls and young women in situation of institutional, cultural, environmental vulnerability and / or of environment “ from the educational
![]()
Recibido: 10 de julio de 2012. Aceptado: 28 de agosto de 2012.
Diana Constanza Gómez Gómez. Licenciada en Educación Especial. Magister en Educación Docencia.
Correo Electrónico: Mail: dicogo_40@hotmail.com
institutions of some municipalities of Huila’s departments, Valle del Cauca and Risaralda. The above mentioned study took of guarding as a general aim and to understand the meanings that exist in the institutions on the pedagogic practices that are realized by students in situation of vulnerability. Methodologically the study is of comprehensive character, using the Theory Founded as way of making analysis, rested on the phenomenology; the intentions and goals of the investigation place in a social practice, explor- ing the interconnection between the subjective and cognitive aspects of the teachers and his pedagogic practices; it was necessary to use a methodol- ogy that was incorporating the experience of the same ones, his actions, thoughts, feelings and perceptions as the principal area of investigation. I adopt the interview opened with the purpose of discovering the properties and dimensions of the categories in the specific contexts.
The article initiates with a reflection of the traditional school as current paradigm and scene where the discriminations are propitiated, is contin- ued by the silent existing exclusions in the classroom and finishes with the incorporation as an offer to end the exclusions in the education
Key woods: pedagogic practice, school, subject, silent exclusions, incor- poration
El articulo exclusiones silenciosas es un análisis que surge de la investigación “Concepciones y prácticas pedagógicas de los maestros de los niños, niñas y jóve- nes en situación de vulnerabilidad institu- cional, cultural, ambiental y/o de entorno” de las instituciones educativas de algunos municipios de los departamentos de Huila, Valle del Cauca y Risaralda, plantea como a la educación tradicional -que por años ha sido transmisión de conocimientos- le han surgido una serie de cambios agenciados no solo por la transformación de la peda- gogía, sino posibilitados por los gobiernos de turno; sin embargo en las practicas pedagógicas los docentes siguen utilizan- do métodos tradicionales, imponiendo a todos los estudiantes el mismo modelo intelectual; quienes continúan ejerciendo el poder en el aula a través de la nota o de practicas segregadoras y exclusionistas, que en el peor de los casos termina con la deserción escolar.
Es por eso que decimos que los niños de hoy continúan en la escuela del ayer, ya que al parecer, los docentes no se han preparado para reconocer la diferencia de los alumnos (nuevas subjetividades)
y los avances tecnológicos del mundo actual, quedándose en didácticas poco flexibles y tradicionales, además de no contar con materiales pedagógicos que favorezcan los ambientes de aprendizaje, con capacitaciones que los lleve a mejorar y a estar actualizados en sus practicas pedagógicas y con espacios adecuados para los educandos de hoy.
La educación basada en la diversidad y el respeto por la diferencia no permite la exclusión por inocente que está parezca, exclusiones poco visibles y silenciosas, puesto que son todas aquellas actividades que premian o castigan al alumno, y que favorecen a la discriminación y la poca aceptación del otro, categoría emergen- te abstraída de la codificación abierta y axial de las entrevistas realizadas a los docentes, demostrando que la inclusión va más allá que la simple adaptación de la estructura física a las necesidades de los alumnos con barreras en el aprendizaje.
Es aquí donde la inclusión aparece como propuesta de cambio frente a las exclu- siones que se evidencian en las prácticas pedagógicas actuales, teniendo en cuenta que tanto el objeto como el sujeto de edu-
cación han cambiado, con la misma pron- titud de los saberes nuevos. Entendiendo como inclusión educativa la adaptación de la escuela a las diferentes habilidades y necesidades de cada uno de los sujetos que ingresan en ella, ofreciéndoles las mismas oportunidades, garantizando de esta manera una educación con calidad y pertinente según los ambientes de apren- dizajes, familiares y sociales.
Es decir, una escuela para todos, libre de prácticas segregadoras y exclusio- nistas que atentan contra la dignidad, el respeto y el desarrollo integral del alumno, una escuela inclusiva que vaya más allá de la simple integración de los niños con trastornos en el aprendizaje o con alguna limitación física o mental. Una escuela que rompa las cadenas discriminatorias que por años se han tenido en los espacios educativos y que le propicie a cada uno el lugar que le pertenece como seres únicos.
La investigación denominada Con- cepciones y prácticas pedagógicas de los maestros, niños, niñas y jóvenes en situación de vulnerabilidad institucional, cultural, ambiental y/o entorno de las insti- tuciones educativas de algunos municipios de los departamentos de Huila, Valle del Cauda y Risaralda, se ubica entre las investigaciones de tipo comprensivo, utili- zando para su desarrollo la teoría fundada; dicho método fue desarrollado dentro de la Sociología por Barney Glaser y Anselm Strauss, fundamentada en la fenomeno- logía. Sandoval (2002, 125) la puntualiza como una forma de analizar, tratando de identificar los procesos básicos en la interacción, los cuales se enfocaran en los contextos particulares de los autores.
Para recoger la información se utilizó la entrevista semi-estructurada, la cual se aplicó hasta sobresaturar la información, enfocando las preguntas en las cinco
categorías iniciales o conceptos claves, grabadas, y analizadas en el programa atlas ti.6, el cual es una herramienta indispensable para este tipo de método.
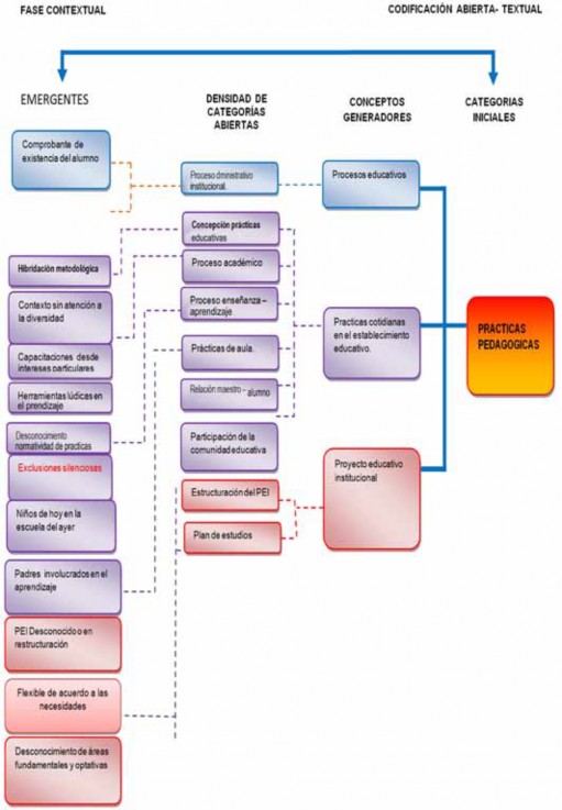
En un primer momento se hace una codificación abierta, proceso analítico en el cual se identifican los conceptos en los datos y sus propiedades, “abriendo el tex- to y exponiendo los pensamientos, ideas y significados contenidos en el, haciendo una comparación, buscando similitudes y diferencias” (Strauss y Corbin, 2002,111). Analizando frase por frase de cada una de las preguntas de la entrevista de las cuales se extrajeron conceptos como: Separa- ción del grupo, Ejercicios extras, talleres, proyectos, guías, nivelación, Actividades extra clase, refuerzos personalizados y apoyo especializado, Aprendizaje por ni- velación, Actividades de reconocimiento, Estímulos, izadas de bandera, cuadro de Honor, entre otras. Estos rasgos de sig- nificados potenciales son los que abren el camino para obtener las categorías emergentes de la investigación.
En un segundo momento se realiza la categorización de las mismas, llamada codificación axial, “proceso de relacionar las categorías y las subcategorías, para formar unas explicaciones más precisas y completas sobre los fenómenos” (Strauss y Corbin, 2002, 135). Obteniendo cate- gorías como: Hibridación metodológica en el contexto del aula, evaluaciones segregadas, contexto sin atención en la diversidad, exclusiones silenciosas, niños de hoy en la escuela del ayer, flexible de acuerdo a las necesidades, etc. Dando como resultado el siguiente cuadro4:
De está categorización sobre las con- cepciones de los docentes frente a la
![]()
Tomado de la investigación Concepciones y practicas pedagógicas Concepciones y Prácticas Pedagógicas de los Maestros de niños, niñas y jóvenes en situación de Vulnerabilidad Institu- cional, Cultural, Ambiental y/o de Entorno de las Instituciones Educativas de algunos Municipios de los Departamentos de Huila, Valle Del Cauca y Risaralda.

inclusión, practicas, vulnerabilidad, calidad y pensamiento critico, surge la categoría emergente. Al encontrar que algunos do- centes utilizaban en sus practicas pedagó- gicas actividades que favorecían algunos niños, ya que alcanzaban los logros pro- puestos por el docente. Análisis que llevo a conocer e identificar los pensamientos, ideas, conceptos y formas de enseñar en los ambientes escolares y que conlleva a pensar que no es posible una inclusión educativa con exclusiones.
"" Diana Carolina Villada, Diana Constanza Gómez Gómez

---.
'1 ---


![]()
--·1

INClUSION

PENSAMIENTO
CRfnCO
![]()
CAUDAD
![]()

![]()
![]()
![]()
.
- -

![]()
![]()
![]()
------- •
![]()
![]()
Algunos docentes manifestaron en las entrevistas que falta material educativo y tecnológico; además de adecuaciones en plantas físicas institucionales y sus al re- dedores, capacitación a docentes, familia y comunidad frente al tema, permitiendo una educación inclusiva y de calidad. Trasformaciones que apenas comienzan a darse, implicando esto la adaptación del PEI y el currículo entre otros.
Lo que se pudo analizar de fondo en las entrevistas es que el docente en sus practicas educativas realiza actividades que excluyen a muchos, y que benefician a pocos; por lo que surge la categoría emergente “exclusiones silenciosas” las cuales vulneran de una u otra forma los derechos de los niños, niñas y jóvenes en los ambientes escolares, ya que al no ser tan visibles como otras, siguen existien- do en las aulas; sin que se analicen las consecuencias sicológicas que pueden representar para los alumnos.
Además se logra percibir que los docentes están prestos a transformar sus practicas pedagógicas; pero no saben como hacerlo, ya que la mayoría de ellos manifiestan la necesidad de capacitación, que les permita obtener los conocimientos necesarios frente a el manejo adecuado de las necesidades de los alumnos, sin que estas se conviertan en obstáculos, sino en oportunidades para aprender y mejorar reconociendo que cada generación es diferente por lo que se hace necesario cambios que garanticen una educación con calidad, con equidad y que este acorde con las exigencias actuales.
Exclusiones silenciosas es entonces, una forma de develar y comprender que hace falta ir más allá de cambios físicos para permitir que la inclusión llegue a las escuelas, ya que cualquier forma de ex- clusión por inocente que parezca es cerrar la puerta a una educación para todos. Una educación que respete la diferencia y valore a cada uno por igual. El artículo pretende dar a conocer los hallazgos y
las posturas de los docentes entrevista- dos de una forma reflexiva y crítica sobre las trasformaciones necesarias para una educación que no excluya.
La educación en Colombia sigue ubi- cada en el paradigma tradicional, es así como en este sentido la trasmisión de información sigue ocupando un papel preponderante; sin embargo, aunque se hagan esfuerzos por implementar otras formas, en muchas ocasiones estos no llegan a todos los ambientes escolares. En general el docente obtiene información su- ficiente para manejar los aprendizajes de los alumnos, ya sea a través de cartillas, libros o por que sus años de experiencia le han enriquecido la memoria. Un manejo de información que a través de la historia le ha dado un poder, una autoridad y en muchas ocasiones un autoritarismo, al tener la ultima palabra, y no permitir que sus alumnos se expresen dentro del aula. Con funciones determinadas como “repe- tir, vigilar y enseñar, las cuales determinan su posición como sujeto en la práctica” (Zuluaga, 1979, 8).
El docente poco reflexivo de su prac- tica “mantiene su forma, estructura, normatividad, sin una orientación clara en la conciencia y actitud de los alum- nos” (Niño, 1998, 14). Poco conformes con sus salarios, desmotivados por no contar con los privilegios de antes, por la exigencia cada vez mayor de llenar formatos y presentar proyectos, renuen- tes a los beneficios de las nuevas tec- nologías. Maestros que ven afectada su salud, por la poca tolerancia a la presión ejercida por los estudiantes, superiores y comunidad, además de encontrar en sus aulas estudiantes que han cambiado su comportamiento, como lo plantea uno de los docente entrevistados “los niños de
hoy son mucho más inquietos que antes son como más, para trabajar digamos, tecnología son más avanzados, uno les explica algo y ellos rapidito cogen lo que uno les explica, por ejemplo trabajar fi- guras con computadores, también en el trabajo se utilizan los celulares, uno se da cuenta en el manejo de esos equipos tecnológicos, esto son más inquietos por eso las actividades deben de ser muy va- riadas porque ellos de la misma actividad no puede ser repetitiva porque a ellos ya les aburre y ya pierden la atención y el cuidado en el tema que uno le vaya a dar”
Las prácticas educativas tradicionales centradas en la uniformidad, homoge- neidad que buscan educar a todos de la misma manera y con el mismo cono- cimiento, es una aceptación a ciegas de la información, verdades absolutas, innegables e irrefutables, las cuales no propician un desarrollo de pensamiento crítico como seres históricos. Dejan de lado un conocimiento valioso como las vivencias familiares y sociales, entornos que se hacen importantes como punto de partida para la motivación y desarrollo de la enseñanza y el aprendizaje sin que sea éste, realmente significativo para los alumnos, en palabras de Ospina (2008,
191) “es un error considerarlos como seres incompletos y acercarse a ellos solo para imponer cosas, cuando podría ser tan valioso acercarse también para aprender”. Un acercamiento que posibilite la transfor- mación de la práctica del docente, más dinámica centrada en la producción de sentidos y significados en una constante construcción de conocimientos.
El anterior párrafo es una reflexión extraída de las entrevistas realizadas a los docentes, ya que en ocasiones no se tienen en cuenta esas vivencias, o situa- ciones vulnerables que se presentan en la cotidianidad de la escuela, como la falta de alimento, la pobreza, la desintegración familiar, el maltrato, entre otras, para im- partir el conocimiento, centrando el acto de enseñar en temas que no tienen que ver con la cotidianidad.
En el análisis de la investigación se encontró que en la educación actual se hallan aspectos poco favorables para una educación sin exclusión, en donde se puedan producir transformaciones que estén acordes a los sujetos y ne- cesidades de hoy. Algunos de estos as- pectos son los siguientes: Los docentes manifiestan que el plan de estudio está basado en cartillas que no se encuen- tran en la institución, no hay un currículo adaptado y actualizado a los contextos y exigencias educativas, se encuentra una descontextualización entre lo trabajado en clase y lo que evalúa el gobierno en sus pruebas, la educación busca hacer al niño competitivo y no reflexivo.
En otras palabras la enseñanza y el aprendizaje está centrada en normas, competencias, estándares y planes de estudio, sin una reflexión profunda de la pertinencia y necesidad en la construc- ción de la historia del sujeto, dejando de lado las identidades culturales, religio- sas, socio- económico y los ambientes de aprendizajes primarios. Por otro lado las pruebas estandarizadas del estado, son excluyentes y discriminatorias y apuntan a demostrar las diferencias existentes en la educación de la pobla- ción colombiana.
Niño (1998, 17). Propone un sistema educativo sólido, menos segregante, que valore la diferencia, con más responsa- bilidad política y socialmente, que brinde las mismas oportunidades a todos, sin importar en donde se encuentren, ya que los modelos flexibles (post-primaria, telesecundaria, escuela nueva y ace- leración del aprendizaje) han ayudado sólo a agrandar las brechas existentes entre los diversos grupos sociales que se encuentran en el país, pocas son las ca- pacitaciones y orientaciones que reciben los docentes para manejarlos adecuada- mente. Como consecuencia se presenta en las escuelas la imposibilidad de tener conocimientos específicos que posibilite un mejor manejo de estrategias para un aprendizaje centrado en la construcción
de conocimientos e intervención en la realidad de los educandos.
Los docentes manifiestan que estos modelos en condiciones optimas, podrían dar buenos resultados para la sociedad, pero que no cuentan con materiales ne- cesarios, además, los niños no tienen las mismas oportunidades que los que van a una escuela normal.
Los modelos flexibles son estrategias del gobierno para reducir gastos, propi- ciando una mayor exclusión, tal vez no de personas, pero si de las posibilidades que se tiene de fomentar una educación basada en la diferencia y la equidad, o en palabras de Quintar(s/f, 3) se hace en masa y sin rostros, para dar respuestas a las lógicas del mercado” el cual cuenta con estándares definidos de mano de obra barata competente, que no piense y que trabaje. Estos modelos están diseñados para un tipo de alumno y un determinado e insuficiente conocimiento, plasmado en cartillas y guías descontextualizadas y poco prácticas para la cotidianidad del estudiante. El alumno de hoy requiere de nuevos significados en su enseñanza que apunte a la construcción de ambientes de aprendizajes autónomos y reflexivos, en donde se forme el ser desde su ser y no desde su hacer y lleve a la reflexión de los hechos, desde una perspectiva de sentido y no de información, validando los discursos de docentes y estudiantes desde la vida cotidiana.
El alumno de hoy necesita un docente que despierte y potencie sus capacidades por medio de estrategias que los lleve a observar, conocer, preguntar, innovar y se arriesgue a inventar y hacer posible que su imaginación sea una realidad, para que las prácticas de aula se vuelvan más lúdicas, y causen el placer por aprender, por descubrir el mundo que los rodea. “que no homogenice, pero si democratice oportunidades de aprendizaje, que más tarde facilita a cada cual emprender su proyecto de vida, conforme a sus valores y cosmovisiones, con una formación que
nivele oportunidades en acceso a sabe- res” (Hopenhayn, s/f, 60).
Para ese alumno de hoy es necesario un docente que lo respete y tenga una buena relación con el, como lo manifes- tado por los docentes, los cuales en las entrevistas definen esta relación como buena, además de compartir las activida- des académicas, comparten actividades lúdicas en el descanso, sin necesidad de perder el respeto ni la autoridad, tienen claro que los niños de hoy han cambiado, pero que las escuelas por falta de inter- vención no han evolucionado, además que son pocas las capacitaciones que reciben para tener las herramientas que necesitan para enfrentar los cambios del tiempo pre- sente, lo que ocasiona que muchos niños sean excluidos del sistema educativo al no adaptarse a las escuelas tradicionales.
La educación en la actualidad ha avan- zado hacia la valoración al otro, el respeto por la integridad y el libre desarrollo de la personalidad, aún se continúa con accio- nes de violencia por parte del docente, como: el señalamiento, la amenaza con las notas, la presión ante el grupo, el grito, la retirada del salón y en algunos casos con el maltrato físico, Dejando de lado la afectividad, olvidando que es la manera más propicia de facilitar una mejor afinidad entre el alumno y el docente. (Montoya, 2001, 29-30).
Los alumnos de hoy, los que son inquietos, analíticos, que reflexionan e indagan, son excluidos de las escuelas tradicionales, tal vez no físicamente, pero sus habilidades no son tenidas en cuenta a la hora de enseñar, ya que las escuelas no están diseñadas según las nuevas subjetividades, además de no contar como lo manifestaron los docentes con el material necesario para propiciar un mejor ambiente adaptando a las exigencias del mundo actual. Un mundo que está en constante transformación que debe abrir la posibilidad a la inclusión de todos, como lo plantea Bandala (2009, 4) “la ense- ñanza debe partir de las necesidades de
diferentes grupos en diversos espacios y situaciones, una educación que propicie equidad, independientemente del medio en que vivan. Una educación para el hombre, el mundo y la sociedad de hoy, la cual debe de despertar su humanidad, hacer valer sus derechos y los derechos de los demás”.
Los alumnos de hoy en las escuelas del ayer es entonces una forma de excluir, entendiendo la palabra exclusión como aquello que se rechaza o se ignora por el hecho de ser desconocido, o por no perte- necer a los parámetros normales estable- cidos. Esta exclusión se da puesto que no se han propiciado trasformaciones como el cambio de conciencia del docente, el desarrollo tecnológico en las escuelas, la facilidad a la información, la implementa- ción de estrategias particulares según el estilo de aprendizaje del alumno, entre otras. De seguir con unas escuelas que poco evolucionan se seguirá mutilando las capacidades y habilidades de los individuos adaptándolos a las practicas pedagógicas tradicionales.
Entre los aspectos de la educación del ayer, que existen en la actualidad, y que tienden a ser excluyentes en su concepción y esquema es, la evaluación. La cual, da cuenta solo de la información que se adquirió y para ello hay preguntas exactas que demuestran lo memorizado, es una forma de repetir. Con objetivos, que van más desde lo subjetivo, en muchas ocasiones es solo evidenciar quien gana o pierde una materia, en otras, es detectar los niveles de adquisición de conocimien- to y comprensión de la información para desarrollar estrategias adecuadas para un mejor aprendizaje que busque favorecer el desarrollo de procesos cognitivos y personales.
En la codificación abierta se identifica- ron conceptos respecto a la evaluación como: evaluación individual, proceso de seguimiento, evaluación como colabora- ción a las dificultades, evaluaciones sin
cambios trasformadores, evaluaciones de conocimiento. Estos conceptos exponen la concepción que tiene el docente sobre este tema y como es llevada a la práctica, como lo plantea Shepard (2006, 12). se alejan de ser ricas en su comprensión y aprovechamiento en el campo del cono- cimiento.
En los conceptos de evaluación de seguimiento y de conocimiento, carac- terizados por aplicar modelos pedagó- gicos que en la mayoría de las veces no corresponden a las particularidades, necesidades y contextos culturales de los estudiantes se tiende a ser excluyente ya que no tienen en cuenta el desarrollo integral de la persona ni de la sociedad a la cual pertenece. Este tipo de evaluación se aleja de propiciar ambientes reflexivos y críticos, dando mayor importancia al conocimiento que al sujeto; por lo que se hace necesario que el trabajo del docente trascienda en el aula de clase, convirtiendo cada acto educativo siempre en uno nuevo e irrepetible considerando las condiciones del grupo, del contexto y del momento histórico en que se diseña el instrumento que le posibilitara valorar sus practicas educativas en todos y cada uno de los estudiantes.
Por último la evaluación de hoy debe dar paso al sujeto, ya que éste no solo adquiere conocimiento cuando es esco- larizado, aprende a estar en relación, a descubrir el mundo y a ser persona con el otro, se necesita una evaluación que no lo excluya, que lo incluya con sus caracte- rísticas personales y únicas, que sea me- nos cuantitativa y mas cualitativa, lo que permitirá avanzar en el aprendizaje. Una evaluación más humana y menos clasifi- catoria, que lleve al alumno a reflexionar de su propio proceso de aprendizaje, con metas a cumplir, alcanzando sus propósi- tos y no otros que le son impuestos, una evaluación permanente, que encamine al alumno a analizar las causas y factores de su desempeño, fortaleciendo sus pro- cesos de autonomía.
En los contextos sociales, laborales, éticos, religiosos y educativos colombia- nos han estado presentes las exclusiones, unas más visibles que otras, teniendo consecuencias en la población, como la marcada pobreza de algunos sectores por su raza o identidad cultural. En la edu- cación se ha originado antivalores y baja autoestima, Muchos estudiantes optan por la deserción, ocasionando un fracaso escolar. Aunque ésta es un derecho de todos, se han visto procedimientos como cancelación de matricula por el compor- tamiento, lo que evidencia la tendencia a la exclusión, la cual se da como resultado de un sistema educativo clasificatorio, en el cual se deben cumplir requisitos establecidos o estar por fuera de él. Para Blanco (2008, 2). “La educación es un bien público y un derecho humano que los estados deben de promover, garantizar y respetar, es más que la plena escolariza- ción, su pleno goce implica educación de calidad a lo largo de la vida, obligatoria y gratuita, igualdad de oportunidades y no discriminación, derecho a la participación, a la propia identidad y a una educación inclusiva”.
Una educación inclusiva definida como “la posibilidad de trabajar con todos los niños y darles la misma posibilidad de estudio, que haya acceso a la educación sin importar su cultura ni la raza, ni su nivel económico”. (Docente 1). Más allá de la no aceptación de la diferencia, es la poca práctica de analizar las actividades excluyentes y sus posibles efectos en los estudiantes dentro del aula que tiene el docente. Lo cual ha originado una edu- cación estandarizada y poco incluyente, sin garantizar que sea efectivamente para todos, con igualdad de condiciones. “cada escuela enfrenta el desafío concreto de incluir a todos y no dejar a nadie por fuera” (Cedeño, 2000, 4).
Exclusiones silenciosas surge como categoría emergente, resultado de ana-
lizar las entrevistas de docentes, los cuales expresaron que en sus practicas pedagógicas utilizaban estímulos como: “ las izadas de bandera, ellos saben que al final de cada periodo también se sacan los alumnos que sobresalieron”, “hay un cuadro que se llama el cuadro de honor es una manera de motivar y lo mismo a fin de año para la clausura también que se moti- va pues en las mismas calificaciones es- cribiéndoles y felicitándolos también a los padres de familia”, “Los felicito, les pego felicitaciones en los cuadernos les hago fotos” y para superar las dificultades, “Les hago unas actividades a nivel individual, fuera de lo de la parte académica”, “antes de terminar los periodos se hacen unos refuerzos, se hacen unas recuperaciones, actividades donde ellos, van dirigidas ha- cia la casa para reforzar”, “horario especial que es después de la jornada académica se quedan los estudiantes que tienen ciertas dificultades” (docente 2), como podemos ver es el docente quien ejerce la exclusión dentro de sus aulas escolares, sus practicas y actividades evidencian una categorización de los alumnos y una marcada segregación.
En otras palabras, exclusiones silencio- sas son todas aquellas actividades que se efectúan en el aula, que aparentemente tienen como objetivo estimular al grupo para que mejoren sus rendimientos acadé- micos, valorar el esfuerzo y la dedicación y el desarrollo de las capacidades cogni- tivas de algunos estudiantes. Pero que en el fondo solo son reforzadoras de una educación estandarizada y discriminatoria, que busca estimular al estudiante y darle a entender que, al ser el mejor existen be- neficios si alcanza los niveles esperados, pero que deja de lado a la mayoría del salón, al no tener las mismas capacidades y habilidades de estos, puesto que no se encuentran al mismo nivel de los que les son superiores, por así decirlo. Estas situaciones que se generan en el aula de clases y que se evidenciaron en el análisis realizado a las entrevistas pueden ocasio- nar como lo plantea Sambrano (2001, 113)
“que los alumnos se alejen de la escuela y la vivan como un lugar de exclusión acer- cándolos al fracaso escolar”. Ya que son discriminados y poco valorados en este espacio, además de ver las preferencias marcadas con algunos compañeros que se acercan a los modelos establecidos y que son los que se llevan los premios y los reconocimientos.
Estas actividades dejan ver una clasi- ficación de los alumnos en tres grupos: primero, los alumnos excelentes o supe- riores, son los de buen rendimiento aca- démico y de comportamiento, son aquellos que reciben todos los reconocimientos y premios de la escuela, concepto que se analizo de los fragmentos antes mencio- nados de las entrevistas, y que verifican esta clasificación, ya que el docente ex- ponía que los reconocimientos son para los que sobresalen.
El segundo grupo son los regulares o aceptables, son aquellos que su com- portamiento es bueno, pero su nivel de aprendizaje no cuenta con el mismo desarrollo que el de los excelentes, ellos son reconocidos por sus valores o por su esfuerzo para adquirir los conocimientos y son estimulados según el docente en “izadas de bandera en cuanto en su for- mación de valores” (docente 3)
Y el tercero, es el grupo de los malos o deficientes, los cuales tienen un aprendi- zaje como su nombre lo indica y lo consta- ta sus notas, y que en muchas ocasiones su comportamiento no es el adecuado, ni esperado por el docente, además, son los que generalmente reciben los castigos y las comparaciones con los otros. Ospina (2010, 3). Plantea que el énfasis de la escuela debería ser la convivencia y la solidaridad antes que la rivalidad y la com- petencia o la clasificación de las personas.
Esta clasificación no es reconocida abiertamente por los docentes, pero prue- ba de ella son las notas y sus criterios de evaluación, no reconoce la heterogenei- dad de sus alumnos, “las características de las aulas de clases, empezando con
las diferencias socioeconómicas, racial, religiosa, cultural entre otras”, (Zambra- no, s/f, 2) y la diferencia de los ritmos de aprendizaje, esa heterogeneidad es im- perceptible a los ojos del docente, muestra de ello son algunas expresiones como: “para que un estudiante pueda continuar con una actividad o con un objetivo debe de haber ya superado toda esa actividad, o toda esa guía o todo ese objetivo”, lo que demuestra que la educación está pensada de una forma lineal y sistemática, sin un reconocimiento del alumno y su evolución en los aprendizajes.
En el ambiente educativo es común según Ainscow (2005, 10) encontrar ma- neras de trabajar que crean barreras en la participación y aprendizaje de algunos estudiantes, las cuales limitan el desa- rrollo de un pensamiento crítico, reflexivo y analítico, la libertad de expresión y de conocimiento del otro y del entorno, desa- rrollan espacios poco motivadores, esas barreras y formas de trabajar tienen como consecuencia la exclusión, la cual es un reflejo de la sociedad y la cultura que se tiene en el país.
Milter (2000) citado por Ainscow, (2005,
4) sustenta que “la educación sin exclusión es una forma de superar la discriminación y la desventaja de un grupo de alumnos que son vulnerables”, entendida por los docentes como “todo aquello que nos coloca en un factor de riesgo ya sea am- biental, cognitivo de cualquier índole, está muy presente en las aulas escolares. Una educación sin exclusión es dar la oportu- nidad de mejorar frente a las necesidades y barreras del aprendizaje, con espacios colaborativos y menos competitivos.
La competencia dentro de los ambientes educativos es una forma más de excluir, muy oculta, casi invisible, es una forma de esconder un concepto de sociedad en donde se enseña a discriminar al otro por sus diferencias con los demás, a pasar por encima del otro sin importar el daño que se pueda causar, afectando a la autoestima, y poco propicia el desarrollo de valores.
Sambrano (s/f, 5) plantea que “enseñar constituye un espacio de encuentro, no de competencia en donde los sujetos dan cuenta de sus relatos individuales, a partir de los cuales el maestro considera que se propicia tanto el encuentro como el saber con los individuos”.
Cualquier práctica de exclusión no be- neficia al descubrimiento de las diferentes habilidades y capacidades que posee el hombre como ser único e irrepetible, pero si favorecen notablemente a la comparación, la discriminación, quedando relegados muchos a una situación de in- ferioridad. Meirieu (2004, 5). Cita que “La exclusión es siempre un signo de fracaso, y que sella un abandono, los alumnos más desfavorecidos, los que no han tenido la suerte de aprender, gracias al entorno familiar y las claves del éxito escolar”, son los que se marginan de las aulas escola- res, los que optan por trabajar a temprana edad, antes de continuar en la escuela, o los que pasan de una institución a otra, por no cumplir con lo establecido y exigido.
El termino de competencia desde hace un tiempo se introdujo en la educación, como un fin en ella, ser competente en algo, usado para definir las habilidades de los educandos, sujetos con un con- junto de destrezas que sean capaces de enfrentar el mundo del trabajo, y tener las habilidades necesarias para el mercado laboral. Un término que evidencia que la educación se encamina a la exclusión cada vez más, se discrimina aquellos que no demuestren tener las destrezas nece- sarias para lo profesional, y que no cum- plen con las exigencias del mundo actual, ya que la economía mundial necesita de personas que sean eficaces y productivas. Al contrario de lo que piensa Freire (2004,
12) para él, la educación debe enseñar a pensar acertadamente, con una práctica que se viva mientras se habla de ella con la fuerza del testimonio, pensar acerta- damente es partir de acciones concretas para la vida, un pensar que lleve a conocer y apropiarse de la cotidianidad, donde el docente pueda transmitir sus vivencias y
estar al tanto de las de sus alumnos, es- cucharlos e identificar en sus discursos los conocimientos que se hacen necesarios en su medio.
De seguir teniendo una educación es- tandarizada y subvalorada, en donde “no se aprenda a discutir, refutar y justificar lo que se piensa, se desarrolle la facultad de escuchar y busque conocer la reali- dad, que forme esclavos y no personas que pregunten y se pregunten” (Sabater, 1997, 76) de seguir premiando a unos y castigando a otros, en donde los niños no puedan ni sentarse con un buen espacio en su aula y el docente no logre una in- teracción coherente con sus estudiantes, se tendrá una sociedad pasiva, cumpli- dora de las normas y deberes, que no protesta contra los atropellos del estado, no se indigna cuando ve que le roban sus riquezas para dárselas a los más ricos, mientras se mueren de hambre. Es decir se seguirá teniendo la Colombia de hoy, la sociedad indiferente que se ha educado en las aulas escolares.
La escuela necesita ser mucho más que un espacio de socialización, necesita ser un espacio que “se nutra del huma- nismo, que haga posible la construcción de comunidades más humanas en la que se supere toda forma de discriminación, en la que se viabilice la igualdad de opor- tunidades para todos, comunidades en las que los derechos de los ciudadanos sean realmente respetados” (Niño, 1998, 23). Una escuela diferente, que no se vea como una cárcel, sino como un espacio en donde los seres comienzan a ser humanos y se dan cuenta que el otro y que su medio necesita de su humanidad.
Una educación sin exclusiones y menos silenciosas es el objetivo de una escuela inclusiva diferente, sin favorecer al de- sarrollo de valores tan poco necesarios en la sociedad como la competencia y el individualismo, además, de formar una humanidad que no permite ningún gesto de aislamiento, con educadores conoce- dores de las situaciones de vulnerabilidad
que viven sus alumnos, los cuales muchas veces se encuentran en zonas marginales urbanas o rurales, pasando dificultades de alimentación y de transporte para poder llegar a sus escuelas y aprender algo que los saque de la pobreza, estas situaciones de vulnerabilidad son las que determinan en muchos casos las barreras en el aprendizaje y las dificultades en el comportamiento, y hace más propensa situaciones de exclusión, discriminación y la posible deserción de los niños niñas y jóvenes de las escuelas.
Quintar (s/f, 5) expone que el docente tiene dos formas de enseñar una para la subalternización de los sistemas do- minantes y la otra para la autonomía del sujeto, en otras palabras es el poder que tiene el docente de cambiar las realidades, tales como la pobreza, la marginación y el alfabetismo, entre otras. Un docente que enseña desde la autonomía del sujeto es consiente del contexto en donde vive el es- tudiante y está en un punto determinante de tomar la decisión de continuar con sus practicas de trasmisión de información, o de propiciar espacios para el desarrollo del pensamiento, donde reflexione desde su vida cotidiana y aprenda. Si el docente no cambia su manera de pensar y de actuar en el aula difícilmente se podrá llegar a dar una educación sin exclusión, sin discrimi- nación y desde el respeto a la diferencia.
Se habla desde la autonomía del sujeto, ya que aunque las practicas pedagógicas siguen teniendo mucho de tradicional y en ocasiones se queda en solo el saber, sin plantear actividades diarias en donde el alumno reconozca su realidad y su entorno y se deje afectar por ella, se ha comenzan- do a dar el paso al cambio, y es cambiar la forma de ver a los alumnos y de buscar. “tratar que el niño analice, reflexione, esté cuestionando la situación, de las vivencias, de lo que él vive, de lo que él está, está en su diario vivir, para que pueda desarrollar su parte humana” (docente 3).
La exclusión consciente o inconsciente se enseña en las escuelas como se ense- ña a sumar y a restar, desde los primeros años de escolarización, o ¿quien no ha tenido que ver o padecer situaciones en donde se resalte sus logros en frente al grupo o que se le castigue por no alcan- zarlos?, situaciones que se evidencian hasta en la universidad, el docente, por su lado las utiliza como una herramienta de disciplina, impone, condiciona y manipula el proceso de aprendizaje del estudiante, ninguna exclusión por buena intensión que esta tenga, en donde se privilegia la superioridad, fomenta un interés leal por realizar un aprendizaje en si, sino por los resultado y las consecuencias que se podría tener al hacerla o no.
Algunos docentes entrevistados ex- presaron que utilizaban actividades en donde se reconocían los logros y se re- forzaban los conceptos, además de tener algunas medidas complementarias para favorecer la disciplina en el salón, ya que según algunos de ellos, muchos niños llegan a la escuela sin reglas o normas establecidas en la casa, a los cuales se deben de encaminar para que mejoren en su comportamiento. Algunas de estas medidas era por ejemplo retirar al niño del salón, o pararlo en una esquina. Con lo anterior se podría decir que no hay una conciencia de las posibles desventajas y consecuencias en los estudiantes cuando se utilizan prácticas que son excluyentes. El docente debe ser un evaluador cons- tante de sus acciones y aprender de lo vivido y sea consciente que “el aprendi- zaje al educar se verifica en la medida que el educador humilde y abierto, se encuentre permanentemente disponible, para repensar lo pensado, revisar sus posiciones” (Freire, 2005, 28) y mirar más allá de la cotidianidad, de los planes de estudio oficiales y poder encontrar las posibles causas de la desmotivación de algunos de sus alumnos o el porqué de comportamientos como la competencia, el individualismo, la agresividad, que afectan a todos por igual.
El docente que enfoca su práctica en planes de estudio descontextualizados, parte de una concepción de enseñanza que excluye y discrimina, puesto que no es consciente de la diversidad de historias de vida que se encuentran en el aula, según Vasco (2001, 41) estos planes de estudio ejercen una presión en los docentes, los cuales les dan mayor importancia al cubrimiento de la totalidad de los contenidos que a la calidad en los procesos de enseñanza y los resultados, tener planes de estudio adaptados y contextualizados a la población, no es una tarea fácil, ya que deberían ser re- planteados cada año por los docentes, los cuales en ocasiones argumentan llevar enseñando muchos años de la misma manera, los mismos contenidos y tener muy buenos resultados.
El maestro de hoy debe de trascen- der, tener una visión holística de los acontecimientos en su entorno, en- señar solo contenidos, dejo de ser el papel del docente hace mucho tiempo, para Freire (2005, 16) “enseñar no es transferir conocimientos, sino crear las posibilidades para su propia producción o construcción, es un acto de un ser abierto a indagaciones, a la curiosidad y a las preguntas de los alumnos, a sus in- hibiciones, a un ser critico e indagador”, enseñar va mas allá de un mero formalis- mo, es un acto de hacer visible quien soy como sujeto histórico en mi realidad y dejar que el otro descubra su papel en la historia, la pregunta es ¿cómo y cuando hacer posible en las aulas escolares un sentido diferente del acto de enseñar y por ende de aprender?.
Cuando el docente de el primer paso y cambie su manera de pensar y de en- señar, reflexione sobre sus actividades y pueda ver en ellas si es una forma de incluir o de excluir, y haga las transfor- maciones necesarias en los ambientes escolares, esas trasformaciones deben de partir como lo plantea Ainscow ( 2003, 12) de una búsqueda interminable de formas más adecuadas de responder a la diver-
sidad, se trata de aprender a convivir con la diferencia y aprender a aprender de la diferencia, el reconocer y disminuir las ba- rreras que se presentan en el aprendizaje y no fomentarlas, es uno de los desafíos del docente de hoy.
Además de enseñar no con palabras, sino con, desde y para la vida, salir de su comodidad y buscar nuevas formas de propiciar que los estudiantes encuentren una identidad en lo que están aprendien- do, con sus vidas cotidianas. En otras palabras como dice Ospina (2008, 191) “el más importante saber que puede alcanzar un ser humano, tal vez solo puede salir de sí mismo, no es que crezca indiferente al mundo que lo rodea, significa que sus preguntas deben nacer de sí mismo, que el saber más valioso es el que resuelve problemas de su relación con el mundo, con los demás y consigo mismo”.
Y ese aprendizaje que parte de las estrategias que el docente utiliza, y que algunas son una forma de excluir al otro, como las antes mencionadas. exclusiones aceptadas, permitidas por el sistema de educación en Colombia, exigidas por las secretarias de educación en las escue- las, exclusiones poco analizadas por los docentes, que aun no son conscientes del daño que causan y los perjuicios que tienen en los educandos, que como se ha dicho anteriormente se forman seres individuales y poco solidarios. “si no nos dejamos tocar por lo que nos rodea, no podremos ser solidarios con nadie, y se- guiremos en capsulas que nos separan del otro y que lo encierran en sí mismo” (Sábato, 2000, 18).
Las practicas de exclusión deben salir de la escuela, de tal manera que el alumno no aprenda motivado por los premios que va ha tener, sino por el simple gusto de descubrirse como participe de su contexto y de su realidad, el docente es el sujeto que tiene el poder de trasformar sus prac- ticas y hacerlas inclusivas con un espacio para todos, sin acusar ni condenar sino aceptando el error del otro.
Según la constitución política de Co- lombia, la educación es un derecho fundamental, libre de prácticas segrega- doras y generadora de igualdad de opor- tunidades para todas las comunidades indiscriminadamente, convirtiéndose en otro instrumento para que la humanidad pueda progresar hacia la paz, la libertad y la justicia social. Es por ello, que la edu- cación debe tener como pretensión formar sujetos políticos, capaces de afrontar los grandes desafíos que trae consigo la vida; a la vez, que le da la oportunidad al sujeto de construir su propio aprendizaje y de aprender a estar en relación con otros; descubrir el mundo y construir otros posibles, interviniendo positivamente en el actual con proyección hacia un futuro.
En el marco de la política educativa actual surge entonces la educación in- clusiva como respuesta a este derecho universal y a la educación; planteándose la necesidad de trasformar el sistema educativo tradicional desde la perspectiva de la educación inclusiva como sinónimo de una escuela para todos. Para los do- centes entrevistados “la inclusión es un sofisma de distracción, donde falta mucha capacitación, y que a pesar de que la nor- matividad existe no se socializa ni se da a conocer en las instituciones; simplemente matriculan los alumnos y los dejan ahí” (citado textualmente de los docentes); además, de aumentar el trabajo en el aula; puesto que deben establecer me- todologías diferenciadas, implicándoles esto, centrar la atención en un caso en particular de tal forma que satisfagan las necesidades de todos.
La inclusión educativa no solo vela por el respeto a la diferencia desde el rotulo o la etiqueta de las personas en situación de discapacidad; además, ofrece una educación para todos y cada uno inde- pendientemente de su condición social o
física, respondiendo por una educación en igualdad de derechos y oportunidades pero desde la diversidad de cada uno, reduciendo así la exclusión en el ámbito educativo.(palabras de docente entrevis- tado). Según Godoy (2001, 4) “el enfoque de la educación inclusiva es promover el desarrollo de una serie de capacidades y apropiación de determinados contenidos culturales necesarios para que los alum- nos puedan participar e integrarse en su medio socio cultura”l.
Uno de los elementos para avanzar hacia este objetivo lo constituye el currí- culo escolar, a través del cual los alumnos desarrollan las competencias necesarias que les permita responder a las necesi- dades de su entorno y participar en los cambios y trasformaciones del mismo. En palabras de Blanco (1999, 3) para lograr este objetivo la escuela debe ofrecer una respuesta que proporcione una cultura común a todos, pero a la vez comprensiva y diversificada que evite la discriminación y la desigualdad de oportunidades respe- tando al mismo tiempo sus características y necesidades individuales.
En la actualidad existen leyes y políticas publicas nacionales e internacionales que garantizan y respaldan la inclusión como la posibilidad que tienen todas las perso- nas de acceder a los bienes y servicios de la sociedad. Lo que implica una trans- formación en la educación y por ende en sus prácticas pedagógicas, consiguiendo que los alumnos aprendan juntos y que se les garantice el desarrollo de sus ca- pacidades en igualdad de condiciones. A lo que citan los maestros que este nuevo enfoque en la educación reconoce y valora la diferencia, además, las concibe como fuente de enriquecimiento y mejoramiento en la calidad educativa.
En este sentido los docentes manifies- tan que los alumnos tienen necesidades educativas comunes; sin embargo por lo general algunos tienen necesidades individuales por lo que van a necesitar metodologías diferenciales para alcanzar
sus aprendizajes de tal forma que se le garantice calidad y equidad. En palabras de Blanco (2011,4) La equidad es un factor fundamental para conseguir un mayor de- sarrollo y una cultura de la paz basada en el respeto y valoración de las diferencias, dando respuesta a la diversidad.
Una diversidad que si bien ha existido siempre, no han sido tenidas en cuenta; tanto por los maestros que son quienes imparten la enseñanza, como por los gobiernos de turno que en su afán de recortar presupuestos siempre tienden a homogenizarla por lo que el sinónimo de inclusión “Escuela para todos”, se vuelve tarea difícil; de ahí el reconocer que la inclusión es el reflejo de una nueva forma de pensar la escuela, donde la homogeni- zación y la uniformidad pasan a otro plano, desapareciendo conceptos arraigados de la escuela tradicional, dando respuesta a fenómenos de desigualdad que por generaciones han permeado nuestros escenarios educativos.
En nuestra sociedad un sujeto mal- tratado, segregado y excluido puede convertirse en un posible delincuente en potencia y en el peor de los casos llegar a repetir su propio modelo educativo y de vida con sus congénitos. Sin embar- go en palabras de Side (2007, 107-108) “cuando encuentra un docente que ve en él un sujeto digno, que cree en sus posibilidades de cabio y de crecimiento, le ofrece herramientas para pensarse y pensar el mundo y le abre oportunidades para aprender a ejercer su propio poder, ascendemos el primer escalafón en el camino de la inclusión”. Un camino que se ha comenzado a dar en Colombia y que abre las puertas al cambio como una política publica en educación.
En este sentido la política de inclusión en cuanto a la posibilidad del reconoci- miento a la diversidad humana sirve como propuesta frente a este tipo de prácticas perpetuadas en los contextos educativos concernientes a esta investigación. Vemos como el mundo cambia, con la misma
prontitud de los saberes nuevos, por lo que se atina a decir que nuestra época es diferente, y que ha transformado el modo de pensar, sentir y actuar aspectos que son fundamentales en las dimensiones del ser humano (Cardona, s/f, 1). Lo que invita al cambio del sujeto que tiene bajo su responsabilidad la transformación y construcción de un grupo social. En este caso los maestros.
Los cuales opinan que « la política de inclusión es una propuesta de transforma- ción en el marco de la nueva reforma edu- cativa, debe plantearse metas acciones y estrategias para la prevención del fracaso escolar; brindándole a cada alumno lo que necesita con calidad y equidad para cons- truir realidad social y educativa de acuerdo al sujeto y su entorno inmediato”. “Además los desafíos que plantean los nuevos cambios se constituyen en una verdadera oportunidad para la permanencia de los alumnos en la escuela. Nos encontramos frente a una utopía por lo que no debemos perder la esperanza en el cambio”. (Citas textuales de los docentes)
Para finalizar según Cardona (s/f, 4). “La transformación profunda tiene que producirse esta vez de abajo hacia arriba, desde una reconversión total de cada uno de los centros educativos”; en donde se abra la puerta a la inclusión como res- puesta al cambio, que incluya a todos, y no solo los que tienen limitaciones físicas o sicológicas, una educación inclusiva es la oportunidad de que cada uno tenga la posibilidad de aprender desde sus capaci- dades y necesidades, es más que solo la integración, es enseñar a estar con el otro, aceptarlo desde su diferencia y diversidad.
Para una educación realmente inclu- siva se necesita un análisis profundo de todas y cada una de las actividades que se realicen en la escuela, identificando las diferentes formas de excluir, ya que debe primar el respeto y la dignidad del otro,
por encima de cualquier reconocimiento individual que se acostumbre, las trasfor- maciones en el aula no son solo físicas, parte de un cambio de actitud del maestro y de estrategias novedosas en sus practi- cas los involucre a todos.
El maestro debe partir del conocimiento individual de sus alumnos y del contexto en donde vive, para propiciar ambientes de aprendizajes que motiven al alumno a participar activamente de su proceso de conocimiento, en donde tenga voz y voto y pueda contribuir al mejoramiento de su entorno, dejar de lado la exclusión, la com- petencia, el individualismo, y favorecer espacios de socialización y colaboración en las actividades escolares.
Las prácticas educativas y pedagógicas deben transformarse a luz de los niños de hoy, partiendo de sus historias de vida, y de los cambios del mundo presente, reflexionando y analizando situaciones concretas y no abstractas. Humanizar la educación formando seres libres de pensamiento, con conciencia crítica que busquen la emancipación de la sociedad. Como seres humanos nos cargamos de subjetividades expresadas como una necesidad de cambio que nos confronta,
es un desafío que implica reconocernos capaces de configurar mundos posibles y de transformar el que habitamos, lo que obliga al maestro no solo a salir de la comodidad y la rutina, sino además a reconocer que cada uno de sus alumnos al igual que él, presenta personalidades en constante desarrollo.
Las exclusiones silenciosas muestran un sistema que poco incluye, pero deja ver el inicio al cambio, hacia una educación que trasforme conciencias, reflexione y analice contextos reales, que busca pro- piciar estrategias dentro del aula de clases para que cada ser tenga un espacio propio y respetado por los demás, en donde no excluya al otro y se pueda incluir, además propiciar valores como la colaboración, la aceptación y la tolerancia.
Para finalizar la educación inclusiva como propuesta de cambio frente a todo tipo de exclusión nos invita a reflexionar sobre ¿cuál es el nosotros que necesi- tamos construir? donde el sujeto actual de la educación se valore desde sus capacidades y no desde sus deficiencias; siendo la escuela la que posibilite a cada uno lo que necesita para la adquisición y trasformación de sus aprendizajes.
Aisncow, Mel. (2003). Desarrollo de sistemas Educativos Inclusivos. En: mac.com/jbar- bo00/.../11/...Inclusiva.../mel_ainscow.pdf (recuperado el 7 de septiembre de 2011).
Aisncow, Mel. (2005). El próximo gran reto: la mejora de la escuela inclusiva. En: www. ite.educacion.es/formacion/.../mejora_es- cuela_inclusiva.pdf (Recuperado el 3 de Diciembre de 2011).
Bandala Fonseca, Omar. (2009). Las practicas pedagógicas en el aula: ¿un paso a la liber- tad o a la dominación? Una aproximación al pensamiento de Henry A Giroux. En: http:// www.monografias.com/trabajos34/pedago- gia-giroux/pedagogia-giroux.shtmlvisitado el 30 de noviembre de 2011 (Recuperado el 17 de febrero de 2012).
Blanco, Rosa. (1999). Enseñar y aprender entre la diversidad: revista digital UMBRAL 2000, Nro. 13. En: http://www.inclusione- ducativa.org/content/documents/Genera- lidades.pdf. (Recuperado el 12 de Enero de 2012).
Blanco, Rosa. (1999). Hacia una escuela para todos y con todos Boletín 48, abril, 1999. Santiago de Chile. En: http://educacion. tamaulipas.gob.mx/formacion/cursos_2011/ BM12/Hacia_una_escuela.pdf (Recuperado 12 de mayo 2012).
Blanco, Rosa. (2008). La educación inclusiva un asunto de derechos y justicia social. En: www.ibe.unesco.org/.../CONFINTED_48_ Inf_2 Spanish.pdf (Recuperado el 16 de Enero de 2012).
Cardona, Guillermo. (2002) Tendencias edu- cativas para el siglo XXI, revista Electrónica de Tecnología Educativa, Nro. 15. En: http:// edutec.rediris.es/Revelec2/Revelec15/car. htm (Recuperado el 28 de abril 2012).
Cedeño, Fulvia. (2007). Educación para todos.
Periódico Al tablero. Nro. 43. En: www. mineducacion.gov.co/1621/article-141881. html(Recuperado el 3 de Diciembre de 2011) (Recuperado el 13 de abril de 2012).
Constitución Política de Colombia. (1991).
Preámbulo El pueblo de Colombia.
Freire, Paulo. (2004). Pedagogía de la autono- mía. Sao paulo: Paz e Terra SA.
Freire, Paulo. (2005). Cartas a quien pretende enseñar. Sao Pablo. Siglo XXi editores. En: www.cilep.net/freire-cartas.pdf (Recuperado el 20 de Mayo de 2012).
González González, Miguel Alberto. (2011).
Resistir en la esperanza. Tertulias con el tiempo. Pereira: Universidad Tecnológica de Pereira.
González González, Miguel Alberto. (2012).
Falacias de la igualdad y precariedades de la libertad. Manizales: Universidad de Manizales.
Godoy, Paulina. (2000). Enseñar y aprender entre la diversidad, revista digital UMBRAL 2000, Nro. 13. En: http://www.inclusionedu- cativa.org/content/documents/Generalida- des.pdf (Recuperado el 12 Enero del 2012).
Isaza de Gil, Gloria. (2011). Investigación. Ma- nizales: Universidad de Manizales.
Hopenhayn, Martin. (s/f). La educación inter- cultural entre la igualdad y la diferencia. Comisión económica para América Latina y el Caribe (CEPAL). México D. F: CEPAL
Meirieu, Philippe. (2004). Frankenstein Edu- cador. Barcelona: Alertes S.A de ediciones.
MEN. (2007). Educación inclusiva con calidad proyecto de formadores de formadores: Ministerio de Educación Nacional, conve- nio tecnológico de Antioquía. Modulo 1. Procedimientos y conceptos básicos para la educación inclusiva con calidad.
Morín, Edgar. (2001). Los siete saberes nece- sarios para la educación del futuro. Bogotá: cooperativa editorial del Magisterio.
Niño Diaz, Jaime. (1998).Hacia una nueva educación. Santa Fe de Bogotá: instituto san Pablo apóstol.
Ospina, William. (2008). La escuela de noche.
Santa Fe de Bogotá: Editorial Norma.
Ospina, William. (2010). Una nueva educación para una nueva sociedad. Intervención en el congreso iberoamericano de Educación. Buenos Aires: 13, 14, y 15 de Septiembre
de 2010.
Quintar, Estela. (s/f). Entrevista a Estela Quintar. Bogotá. Revista pedagógica de la Universidad de Lasalle.
Sábato, Ernesto. (2000). La Resistencia.
Buenos Aires: Editorial Planeta Argentina
S. A. I. C.
Sambrano Leal, Armando. (2001). La mirada del sujeto educable, la pedagogía y la cues- tión del otro. Santa fe de Bogotá: Grupo editorial nueva biblioteca pedagógica.
Savater, Fernando. (1997). El valor de educar.
Barcelona: editorial Ariel S.A.
Shepard, Lorrie. (2006). La evaluación en el aula. Capitulo 17 de la obra Educatiónal Measurement. 4ta edición. Universidad de Colorado. En: http://www.tec.ac.cr/sitios/ Docencia/ceda/Boletin_CEDA/PDF_s/ aprendizaje_en_el_aula.pdf (Recuperado el 1 de mayo de 2012).
Ruiz, Alexander y Prada Londoño, Manuel. (2012). La formación dela subjetividad po- lítica. Propuestas y recursos para el trabajo en aula. Buenos Aires: Paidós.
Strauss, Anselm y Corbin, Juliet. (2002). Bases de la investigación cualitativa. Técnicas y procedimientos para desarrollar la teoría fundamentada. Primera edición (en es- pañol). Medellín: Editorial Universidad de Antioquia.
Vasco Montoya, Eloísa. (2001). Maestros alum- nos y saberes, investigación y docencia en el aula. Santa Fe de Bogotá: cooperativa editorial del Magisterio.
Zuluaga, Olga L. (1979). Dos modelos de su práctica pedagógica durante el siglo XIX. Medellín: universidad de Antioquia.