
Plumilla Educativa
JeSúS gaBalán-Coello2 fredy eduardo VáSquez-rizo3
Conocer qué factores son determinantes en la efectividad de un proceso de enseñanza-aprendizaje y qué elementos subyacen a la valoración de los involucrados sobre el ideal docente ha sido una problemática estudiada y documentada en la línea de investigación educativa. Desde los modelos centrados en la cuantificación de la labor docente como un indicador nu- mérico resultado de mediciones en variables de docencia en el aula (cum- plimiento, metodología, dominio, evaluación, relaciones interpersonales) hasta modelos de investigación etnográfica componen el acervo bibliográfico tendiente a identificar estos “factores de efectividad”.
En el marco de estas investigaciones; hipótesis, objetivos, pruebas y demás han sido implementadas, desarrolladas, refutadas o aceptadas, enmarcan- do lo que debería ser el profesor ideal; la mayoría de ellas centrándose en escenarios de pregrado, dando en algunas ocasiones por sentado la extrapolación explícita hacia los niveles de posgrado.
En el estudio que se presenta a continuación, se realiza un diagnóstico de la evaluación profesoral a nivel de posgrado, utilizando elementos propios del pensamiento sistémico, con la intención de identificar factores de valoración de la calidad docente (y la relación entre éstos), así como determinar su influencia en la percepción del estudiante, contribuyendo a enriquecer el
![]()
Recibido: 20 de marzo del 2012. Aceptado: 29 de abril del 2012.
estado del arte en este campo de conocimiento, escasamente estudiado. Para ello, se consideran las percepciones de los estudiantes de posgrado y se utilizan arquetipos sistémicos, como componentes de un mismo sis- tema, para contextualizar y simular situaciones propias de los procesos de enseñanza-aprendizaje a este nivel avanzado de formación.
Palabras clave: Calidad de la educación, dinámica de sistemas, estructuras sistémicas, evaluación docente, pensamiento sistémico, posgrados.
Knowing what factors determine the effectiveness of the teaching-learning process and what elements underlie the valuation of those involved con- cerning the ideal teacher has been studied and documented in educatio- nal research. From the models focused on quantifying the teaching as a numerical indicator result of measurements on variables of teaching in the classroom (compliance, methodology, control, evaluation, interpersonal relations) to ethnographic research models make up the bibliography aimed at identifying these “effectiveness factors”.
As part of this research - hypothesis, objectives, tests, etc., have been im- plemented, developed, refuted or accepted, outlining what the ideal teacher should be, most of them focusing on undergraduate scenarios, sometimes taking for granted explicit extrapolation to graduate levels.
The following study is a diagnostic of teacher assessment at the graduate level, using elements of systemic thinking, in order to identify factors for assessing the quality of teaching (and the relationship among them) and to determine their influence on the perception of the student, helping to enrich the state of the art in this poorly studied field of knowledge. To this end the perceptions of graduate students are considered and systemic archetypes are used as components of the system, to contextualize and simulate si- tuations typical of the teaching-learning at this advanced level of training. Key words: Quality of education, system dynamics, systemic structures, professor’s evaluation, systemic thinking, graduate studies.
La presente propuesta investigativa se basa en el diagnóstico de factores que influyen o condicionan la percepción que tienen los estudiantes de un profesor a nivel de posgrados. Esta problemática de valoración del desempeño docente, cuenta con un número considerable de investigaciones y desarrollos pero fun- damentalmente en niveles de pregrado,
notándose una falencia en proponer alternativas metodológicas que permitan esbozar las líneas teóricas de investiga- ción del desempeño docente en contextos académicos avanzados, como lo constitu- yen los posgrados.
Desde esta perspectiva, la propuesta propende por encontrar con la ayuda de herramientas conceptuales del pensa- miento sistémico (como lo son los arque- tipos), elementos que permitan contex-
tualizar situaciones que se presentan en los procesos de enseñanza-aprendizaje, tales como insumos metodológicos, eva- luativos, relacionados con la experiencia docente pero también profesional, etc., y que toman una connotación especial a los que acaecen en los niveles de pregrado.
El trabajo intenta realizar un primer acercamiento descriptivo, donde es impor- tante comprender el fenómeno formativo sistémicamente y que integra diferentes visiones y actores, pero que ante todo revierte en la calidad de la formación impartida en los estudiantes como ejes articuladores de dinámicas avanzadas en la aplicación de conocimiento y pro- fundización en el uso del mismo para la solución de problemáticas específicas, presentándose un alto grado de relación entre dichos procesos y el desempeño profesional de cada persona que busca formarse en posgrados.
Lo anterior con base en el concepto de calidad aplicado al servicio de la educa- ción (CNA, 2006), que hace referencia a la síntesis de características que permiten reconocer un proceso académico específi- co o una institución de determinado tipo y hacer un juicio sobre la distancia relativa entre el modo como en esa institución o en ese programa académico se presta dicho servicio y el óptimo que corresponde a su naturaleza.
La evaluación del desempeño docente en el contexto universitario necesaria- mente debe ser comprendida desde la complejidad y a través de ésta describir las interrelaciones emergentes en este proce- so. Las variables generalmente adoptadas en la evaluación del desempeño profeso- ral se refieren a cumplimiento, dominio, evaluación, metodología y relaciones interpersonales, todas estas entendidas y validadas en la mayoría de veces desde la óptica de pregrado.
Dicho problema de evaluación enfrenta una nueva connotación cuando se enfatiza en niveles superiores de formación, como lo constituyen los posgrados, toda vez que existen condiciones especiales, como el recorrido empresarial con el que ya cuen- tan los estudiantes, que convierten a estos procesos de enseñanza-aprendizaje en procesos más rigurosos y estrictos y con dinámicas propias.
Entre otros factores, el balance de la teoría con la práctica, debe permitir al estudiante encontrar una relación directa entre sus procesos de capacitación en posgrados y los desarrollos o aportes de su sector empresarial. De la misma manera, las herramientas metodológicas que utiliza el profesor deben evidenciar su recorrido y dominio alrededor de casos aplicados. Por tanto, el problema de in- vestigación que se aborda en este trabajo es conocer qué factores condicionan la valoración del desempeño profesoral en posgrados, descripción que se realiza con la ayuda de herramientas sistémicas.
Con base en lo anterior, se puede decir que el objetivo de este estudio se centra en determinar la influencia que tienen diferentes factores involucrados en el proceso de enseñanza-aprendizaje en contextos académicos avanzados (escenario de posgrados), en la valora- ción del desempeño profesoral, a través de arquetipos sistémicos y Diagrama de Forrester. Pues como afirma Valdés-Veloz (2000): la evaluación del desempeño docente es una actividad compleja, que valora y enjuicia la concepción, práctica, proyección y desarrollo de la actividad y de la profesionalización docente.
En relación con el amplio espectro que abunda en torno al término evaluación, se afirma que existen diversas clases, que no se excluyen entre sí, al contrario, son complementarias y cada una desempeña una función específica (Ruiz-De Pinto,
2002), las cuales dependen de las carac- terísticas del contexto en que se realice el proceso, de los actores participantes en el mismo, de su función, de su finalidad, del enfoque metodológico, etc. “Para definir los tipos de evaluación existentes hay que analizar la evaluación desde una perspec- tiva cuantitativa que tiene que ver con el concepto de evaluación como medición y desde una perspectiva cualitativa, que relaciona la evaluación con la capacidad y la acción de apreciar, valorar, comparar y comprender” (Gorritti, 2006).
Para algunos autores uno de los prin- cipales tipos de evaluación existentes es la que se realiza en contextos educativos, tanto en pregrado como en posgrado, y se conoce con el nombre de evaluación educativa.
La evaluación educativa se con- cibe como instrumento de control social (para conocer el nivel de logro de los objetivos educativos previstos) y como instrumento de mejora y optimización del conjunto del sistema. Así se orienta más ha- cia la aportación de información que pueda mejorar la calidad educativa que hacia la sanción, clasificación o selección. Actualmente, se considera que la evaluación debe aplicarse a cada uno de los niveles del sistema (curriculum, aprendizajes, docencia, centros...) (Marques-Graells, 2000).
El proceso de evaluación educativa lleva muchos años siendo implementado en las universidades e instituciones de educación superior, Beall (1999) afirma que este proceso ha existido desde que se crearon las escuelas públicas, siendo mucho más teorizado y estudiado en ambientes de pregrado que de posgrado, donde sus actividades son vistas como garantes del control de la calidad y del cumplimiento de las metas propuestas y el proceso en sí es considerado como posibi- litador y promotor de la libertad de acción de las personas (actores del proceso), permitiendo que actúen de acuerdo con
sus posibilidades creativas y sus perso- nalidades independientes, en ambientes de respeto y camaradería. “Es evidente que algunos sistemas adecuados deben responder adecuadamente a la incorpo- ración de modificaciones educacionales centradas en las fortalezas individuales y los intereses” (Emerick, 1992, 144).
La Universidad, como punto de refe- rencia del presente análisis, y ente que conjuga estos dos escenarios (pregrado y posgrado), es la encargada de propiciar un ambiente adecuado, donde estudiantes y profesores, que por constitución natural se encuentran cargados de valores sub- jetivos, se integren y complementen en la consolidación de un modelo de evaluación educativa acorde con las necesidades de cada uno de los actores, con base en los objetivos, metas e intereses de la Institución. En su conjunto, el proceso de evaluación es mucho más que la suma de sus partes (Tuomi y Pakkanen, 2002).
En relación con los procesos de eva- luación educativa en posgrado, consi- derando que son muy pocos los autores que han trabajado el tema y muy escasos los trabajos investigativos al respecto, se hace necesario comentar las diferencias básicas existentes entre la evaluación realizada por un estudiante de posgrado y uno de pregrado en relación a la calidad de la enseñanza por ellos percibida. Hacien- do énfasis en que en ambos contextos, como bien afirman Emery, Kramer y Tian (2003), se deben utilizar múltiples fuentes de información en el momento de evaluar un docente, pues no se debe centrar esta actividad solo en el estudiante, debido a que no provee evidencias en todas las áreas relevantes del proceso.
En cuanto a la evaluación del desem- peño del docente en posgrado, se percibe empíricamente una mayor exigencia. No se han encontrado mayores estudios que tomen el posgrado como grupo focal de análisis para la medición de la satisfacción del estudiante con la práctica docente, situación que refleja que apenas ahora las instituciones y los investigadores centran
su atención en esta etapa de formación, situación que coincide con la realidad, donde se observa un interés considerable en las universidades por ampliar sus ofer- tas en niveles de formación avanzados.
En Voss, Gruber y Szmiging (2007, 957), se muestra un estudio realizado en universidades alemanas, que surgió a raíz de la preocupación de las universidades europeas por retener estudiantes de pre- grado para que continuaran sus estudios de posgrado en la misma universidad, dada la actual mayor libertad de los estu- diantes de realizar un posgrado en cual- quier país de la comunidad europea. El trabajo muestra la necesidad de medir el nivel de satisfacción del estudiante univer- sitario y afirma que las “expectativas” de los estudiantes están relacionadas con la satisfacción que el estudiante percibe del servicio educativo. Dice específicamente que: “si los profesores conocen lo que sus estudiantes esperan, ellos pueden adaptar su comportamiento a las expectativas de sus estudiantes, lo cual tendría un impacto positivo sobre la calidad del servicio perci- bido y sus niveles de satisfacción”.
De la misma manera, en la mayoría de los estudios de impacto evidenciados anteriormente se ha encontrado que la dinámica evaluativa trasciende las mira- das descriptivas, para constituirse en un elemento importante en el momento de determinar políticas y planes educativos. Según Cano-Flores (2005) la evaluación es un proceso que forma parte de la pla- neación en toda organización, es el medio fundamental para conocer la relevancia social de los objetivos planteados, el gra- do de avance con respecto a los mismos, así como la eficacia, impacto y eficiencia de las acciones realizadas. De ahí que la información que resalta del proceso evaluativo sea la base para establecer los lineamientos, las políticas y las estra- tegias…”.
En este sentido, se observa el papel de la evaluación como referente que permite el direccionamiento institucional, en torno al paradigma de calidad que debe regir a
las facultades, departamentos o progra- mas académicos.
En consonancia con lo anterior, la connotación de evaluación del trabajo académico del docente, como elemento indispensable que permite el direcciona- miento del sistema educativo, es enten- dida como una manera de potenciar la calidad de vida del evaluado, de forma tal que pueda integrarse de una manera más efectiva a la sociedad que lo rodea y apor- tando en gran medida a la consolidación de una cultura de la calidad, tanto a nivel personal como a nivel institucional. Para Danielson y McGreal (2000) el propósito de la evaluación profesoral es controlar y asegurar la calidad de la enseñanza y propender por el crecimiento profesoral en todos sus niveles.
Finalmente, vale la pena mencionar que existen numerosas investigaciones relacionadas con la práctica evaluativa a nivel de pregrado; a diferencia de lo que ocurre en el ámbito de posgrado, donde las aplicaciones y desarrollos en la materia han sido escasamente analizados. Esta situación amerita ser trabajada en futuros estudios, debido a que existe la necesidad imperiosa de identificar de manera con- creta cómo se desarrollan los procesos de enseñanza-aprendizaje en los contex- tos relacionados con este nivel superior formativo, razón por la cual se hace un llamado a la comunidad investigativa para que contribuya al enriquecimiento de la temática en pro del desarrollo de las ins- tituciones de educación superior y de los procesos de formación avanzada.
Se propone en el contexto del proyecto realizar una aplicación de la dinámica de sistemas, de tal manera que el sistema universitario, en el cual interactúa la co- munidad académica del posgrado, sea re- presentado y caracterizado, para de esta forma proveer elementos valorativos sobre el proceso de enseñanza-aprendizaje y
revisar su relación con el componente evaluativo.
El insumo que da origen a las estructu- ras sistémicas, se enmarca dentro de las opiniones de los involucrados generando un esquema 360 grados, donde existen valoraciones de los estudiantes, profeso- res y directivos de una Escuela que impar- te curso de posgrados en una Universidad de Cali-Colombia. Se realiza un proceso de investigación cualitativa para capturar las percepciones, aplicando criterios que garanticen la validez externa e interna en la investigación.
En la identificación de estas estruc- turas, los teóricos han encontrado gran cantidad de modelos de la realidad y han sido considerados como arquetipos (esta clase de arquetipos sistémicos describen patrones de comportamiento comunes en las organizaciones). Los arquetipos sistémicos más importantes aplicados al proceso de valoración docente en posgrados son: compensación entre proceso y demora; límites de crecimiento; desplazamiento de la carga; soluciones rápidas que fallan; tragedia del terreno común; erosión de metas; escalada y éxi- to para quien tiene éxito. A continuación, se describirán de manera muy general, a partir del resumen realizado por Álvarez- Castaño y Alonso-Magdaleno (2000), los principales argumentos de cada arqueti- po; dado que en la sección de resultados se llevan a cabo las aplicaciones y con- ceptualizaciones correspondientes en el proceso que es objeto de estudio de esta investigación.
Compensación entre proceso y demora: una persona: un grupo o una organiza- ción, actuando con miras a una meta, adaptan su conducta en respuesta a la realimentación demorada. Si no son conscientes de la demora, realizan más acciones correctivas de las necesarias o a veces desisten porque no ven ningún progreso. En un sistema lento, la agresividad produce inestabilidad. Se debe ser paciente o lograr que el sistema reaccione mejor.
Límites del crecimiento: un proceso se alimenta de sí mismo para producir un período de crecimiento o expansión acelerada. Luego, el crecimiento se vuelve más lento y puede detenerse o se revierte e inicia un colapso acelera- do. La fase de crecimiento es causada por uno o varios procesos de realimen- tación reforzadora. La desaceleración surge por un proceso compensador que se activa cuando se llega a un límite. No se debe presionar el proceso reforzador y hay que tratar de suprimir o debilitar el factor limitativo.
Desplazamiento de la carga: se usa una “solución” de corto plazo para corregir un problema, con resultados inmediatos aparentemente positivos. A medida que esta corrección se usa cada vez más, las medidas correctivas fundamentales se aplican cada vez menos. Con el tiempo, las aptitudes para la solución fundamental se atrofian, creando mayor dependencia respecto de la solución sintomática. No debemos concentrar en la solución fundamental. Si la so- lución sintomática es la imperativa (a causa de las demoras de la solución fundamental), solo debe usarse para ganar tiempo mientras se trabaja en la solución fundamental.
Soluciones rápidas que fallan: una solución eficaz en el corto plazo tiene consecuencias de largo plazo imprevis- tas que requieren más uso de la misma solución. No se debe descuidar el largo plazo. De ser posible no recurrir a las soluciones de corto plazo o usarlas sólo para ganar tiempo mientras se trabaja en un remedio duradero.
Tragedia del terreno común: los in- dividuos utilizan un recurso común pero limitado, reparando únicamente en las necesidades individuales. Al principio, son recompensados, pero eventualmente hay una disminución en las ganancias, lo cual les induce a intensificar los esfuerzos. Al final, agotan o erosionan el recurso. Se debe administrar el terreno común
educando a todos y creando formas de autorregulación y presión de pares, o mediante un mecanismo de regulación oficial, idealmente diseñado por los participantes.
Erosión de metas: es una estructura de desplazamiento de la carga donde la solución de corto plazo significa el deterioro de una meta fundamental de largo plazo. Se debe sostener la visión.
Escalada: dos personas u organiza- ciones entienden que su bienestar de- pende de una ventaja relativa de la una sobre la otra. Cuando una se adelanta, la otra se siente amenazada y actúa con mayor agresividad para recobrar su ventaja, lo que amenaza a la primera, aumentando su agresividad, y así suce- sivamente. A menudo cada parte ve su conducta agresiva como una reacción defensiva ante la agresión de la otra; pero la defensa de cada parte deriva de una escalada que escapa la voluntad de ambas. Se debe buscar el modo de que ambas partes ganen o alcancen sus objetivos. En muchos casos, una parte puede revertir unilateralmente la espiral viciosa al realizar agresivos actos pacíficos que hagan sentir al otro menos amenazado.
Éxito para quien tiene éxito: dos activi- dades compiten por recursos limitados. A mayor éxito, mayor respaldo, con lo cual la otra se queda sin recursos. Se debe buscar la meta abarcadora de logro equilibrado de ambas opciones. En algunos casos, rompe o debilita el eslabonamiento entre ambas, para que no compitan por el mismo recurso limi- tado (esto es deseable en casos donde ese eslabonamiento pasa inadvertido y crea una insalubre competencia por los recursos).
De la misma forma, se emplea el Dia- grama de Forrester para el diagnóstico e identificación de factores que condicionan la visión sobre la calidad docente y los niveles de satisfacción.
Como se ha descrito en párrafos ante- riores el objetivo de esta sección es poder describir de manera sistémica los princi- pales hallazgos del estudio, a lo largo de los paradigmas abordados: cuantitativo y cualitativo en función de las valoraciones de la comunidad académica en niveles de estudios superiores de posgrado. Utilizar métodos cuantitativos y cualitativos como complementarios en un mismo estudio puede ayudar a responder, desde dife- rentes perspectivas, a distintas preguntas (Patton, 2002).
Arquetipos sistémicos para la evaluación profesoral en posgrado
En el problema objeto de estudio, se identifican situaciones que se repiten cons- tantemente, que no ofrecen soluciones raíz y que por el contrario tienden a empeorar el problema. Estas situaciones o compor- tamientos son conocidos como arquetipos (estos arquetipos surgen a partir del estudio y a través de las percepciones de valoración asociadas a los estamentos de la comuni- dad académica de la Escuela analizada).
A continuación se presentan algunos arquetipos identificados con sus respec- tivos diagramas causales:
Compensación entre proceso y demora
Tal y como se explica a lo largo de la filosofía del pensamiento sistémico, causa y efecto no necesariamente son cercanos en el tiempo; entonces se emprenden acciones que traten de compensar la ano- malía presentada por las apreciaciones estudiantiles. Esto de una u otra manera, permite en las Instituciones de Educa- ción Superior-IES pensar como primera medida en la cualificación de su principal recurso humano: el profesorado; pues un recurso humano competitivo genera y encuentra más fácilmente valor diferen- cial y es la base para poder competir con éxito en los actuales reñidos escenarios (Vásquez-Rizo y Gabalán-Coello, 2011).
Al respecto, entonces se enfatiza en la necesidad en una cualificación de tipo disciplinar y una cualificación de orden pedagógica; la primera, relacionada con potenciar el perfil académico del profesor dentro de su campo de formación o exper- ticia (es aquí donde las políticas de capa- citación propician los espacios necesarios para el acceso a especializaciones, maes- trías o doctorados, de carácter nacional o internacional); y la segunda, relacionada con el “enseñar a enseñar”, pues no es un secreto dentro de la comunidad académi- ca que a la mayoría de los profesores no se les ha formado durante su carrera para que impartan conocimiento.
Es necesario entonces que el profesor de calidad tenga una sólida fundamenta- ción en las áreas que imparte, pero que al mismo tiempo esté en capacidad de: mo- tivar a los estudiantes, propiciar espacios de reflexión académica y ser un facilitador y catalizador satisfactorio del proceso de enseñanza-aprendizaje.
Simultáneamente, se emprenden pro- cesos de reforma curricular que intentan innovar en los planes de estudio, ten- dientes a impulsar currículos pertinentes, asociados a las necesidades del entorno, pero que necesariamente necesitan de un tiempo prudencial para poder evaluar su eficacia. Este “tiempo prudencial” es lo que se conoce en el mundo académico como “cohortes” y en el arquetipo que se presenta (Figura 1) es precisamente la “demora” que impide obtener un reflejo o impacto de una acción, cercano en el proceso de ejecución.
De la misma forma, la compensación se da precisamente por la necesidad de optimizar los espacios y acciones empren- didas. Es decir, no se trata de capacitar con dos o tres maestrías o muchos cur- sos de cualificación pedagógica, sino de optimizar los recursos con los que cuenta la Institución, brindado posibilidades propicias y acordes con el desarrollo de las unidades académicas y considerando acciones pedagógicas inherentes a las necesidades de los estudiantes.

Figura 1: Compensación entre proceso y de- mora en las percepciones. Fuente: Elaboración propia, con base en la Dinámica de Sistemas Aplicada (Senge, 1990; Senge et al., 2006).
A medida que existen peores apre- ciaciones de la práctica profesoral, más énfasis se hace en procesos tales como: cualificación, reforma curricular, autoevaluación, etc., lo que implica, necesariamente, la existencia de una demora ocasionada por las “cohortes académicas”. Luego, entonces, a mayores niveles de énfasis en estos procesos es factible obtener más niveles de satisfac- ción del cuerpo profesoral. “Si no se tiene conciencia de la demora, se realizan más acciones correctivas de las necesarias, o se desiste de ellas por no ver progreso” (Osorio-Gómez, 2006, 23).
Soluciones rápidas que fallan
Analizando la práctica profesoral, y sobre todo considerando una de las prin- cipales fuentes de información como lo son los estudiantes, existe generalmente un proceso de evaluación docente a través de cuestionarios de opinión. En este sentido, la descripción del arquetipo presenta una situación problemática y es precisamente el evento en que un maes- tro es percibido por debajo del estándar de calidad definido por la Institución de Educación Superior que se mide a través del cuestionario (Figura 2).
El proceso de evaluación docente debe ser asumido como un proceso de reflexión sistémico, en donde antes de tomar una actitud punitiva, debe ser el medio propi- cio para el crecimiento y la potenciación
de la calidad de vida y satisfacción de los evaluados, en beneficio, en primer lugar, de ellos y, en segundo, de la institución a la que pertenecen. Cuando no es asumido de esta manera, simplemente se tendrá una solución del corto plazo: “sanción personalizada”. El significado pragmático de esta “sanción personalizada” es la amonestación y en el peor de los casos lle- ga a causar la desvinculación contractual del profesorado de la Institución, siendo una conducta acostumbrada con mayor prevalencia en el sector privado.

Figura 2: Soluciones rápidas que fallan en percepciones a nivel de posgrado. Fuente: Elaboración propia, con base en la Dinámica de Sistemas Aplicada (Senge, 1990; Senge et al., 2006).
Evitar ver este proceso de evaluación desde una perspectiva sistémica impide que se propicien espacios de capacita- ción en los cuales los profesores puedan trabajar sus fortalezas y debilidades y, por tanto, dar paso a una cualificación pedagógica, que facilite la transmisión de conocimiento en el marco del proceso de enseñanza-aprendizaje. Esta solución de corto plazo, caracterizada por la sanción al profesor, trae como consecuencia de largo plazo la inestabilidad del programa
el factor profesores. Por este motivo, inconsistencias en este factor impiden la acreditación del programa, situación que implica inestabilidad en el paradigma de calidad del sistema evaluado.
Desplazamiento de la carga
Se tomará como punto a caracterizar el fenómeno relacionado con la inasistencia a clases de los estudiantes, cuyo rol es de un “efecto del problema”. Es un efecto del problema porque teniendo en cuenta un enfoque sistémico se podrá advertir con precisión que esa acción solamente responde a un impulso generado por el no cumplimiento de las expectativas de los estudiantes en el proceso de enseñanza- aprendizaje.
El problema es entonces un problema de motivación hacia el aprendizaje. El bucle superior (compensación) refleja que a medida que crece la inasistencia a clases por parte de los estudiantes existirá mayor énfasis en mediciones periódicas por parte de los docentes que intentan “premiar a los asistentes” y “castigar a los que no asisten” a través de la amonesta- ción, tanto a nivel de asistencia como por no participar en las previas o quices. Esta estrategia de “premio y castigo” no es más que una solución al efecto, pero no ataca la raíz del problema.
Por definición conceptual de este ar- quetipo (Figura 3), el problema subyacen- te empeora y se va perdiendo capacidad real de intervención a medida que se con- tinúan utilizando las soluciones “fáciles”. Esta alternativa sólo estará en detrimento de la calidad de la educación impartida. En esa misma dirección, se puede apreciar en la parte inferior de la representación gráfica que la motivación al estudiante
académico, toda vez que uno de los fac-
tores evaluados por el Consejo Nacional de Acreditación-CNA4 es precisamente
![]()
4 Ente rector del Sistema Nacional de Acreditación que, de acuerdo con la Ley 30 del 28 de diciem- bre 1992 y reglamentado por el Decreto 2904
de Diciembre 31 de 1994, tiene el compromiso
de “contribuir con el fomento de la alta calidad en las Instituciones de Educación Superior Colombianas y garantizar a la sociedad que las instituciones y programas que se acreditan cumplen los más altos niveles de calidad y que realizan sus propósitos y objetivos”.
actúa como solución raíz del problema. En este sentido, se podría pensar que al ser un bucle de compensación, entonces a mayor motivación del estudiante existirá menos inasistencia a clases.

Figura 3: Desplazamiento de la carga en percepciones a nivel de posgrado. Fuente: Elaboración propia, con base en la Dinámica de Sistemas Aplicada (Senge, 1990; Senge et al., 2006).
Tragedia del terreno común
En el contexto de las percepciones estudiantiles, en el marco del proceso de evaluación profesoral, se ha podido ver que existe un aspecto que cobra gran im- portancia para los estudiantes a nivel de pregrado y con mucho más ahínco en los estudios de posgrado, y es precisamente el componente práctico que manifiesta el programa a través de su diseño curricular y por ende el proceso de transmisión de conocimiento por parte del profesor. Al respecto, son reiterativas en el pregrado las inquietudes de los estudiantes en re- lación a la condición poco pragmática de algunas asignaturas.
En este sentido, se explora como terre- no común el diseño curricular, dado que existe un número de créditos asignados a los planes de estudio, en los cuales puede generarse prevalencia de uno o del otro enfoque (teoría o práctica). Se trata, por tanto, de garantizar una adecuada mixtura entre la condición teórica-práctica y la con- sideración del límite de los recursos, como puede ser el plan de estudios como tal.
Además, la preparación de cursos úni- camente basada en el momento evalua- tivo y que no rinda cuenta de un proceso de enseñanza-aprendizaje, lleva que los resultados de los exámenes sean el fruto de enfoques memorísticos, que ocasio- nan un deficiente rendimiento académico alrededor del sistema en general, pues el proceso de formación es relegado por una formación de momento como lo es la preparación específica del examen.
Como es un enfoque sistémico, esta política institucional se cohesiona hasta la operación e implementación, cuya escena se evidencia en el salón de clase, donde el profesor cuenta generalmente con dos horas para explicar una temática y en las cuales debe tratar de propiciar un adecua- do equilibrio y armonía entre la teórica y la práctica, con sus respectivas ganancias asociadas, conocimientos técnicos y fun- damentación conceptual.

Figura 4: Tragedia del terreno común en percepciones a nivel de posgrado. Fuente: Elaboración propia, con base en la Dinámica de Sistemas Aplicada (Senge, 1990; Senge et al., 2006).
En muchos casos puede no ser posible fundamentar las dos horas de clase solo en conocimientos teóricos, sin tratar de brindar una aproximación a la realidad, a través de los conocimientos técnicos y el saber hacer en contexto; y esta complejidad afecta de manera directa la percepción que tienen los estudiantes del profesor (Figura 4).
Erosión de metas
Este arquetipo es por definición una estructura de desplazamiento de la carga, en la que la solución del corto plazo lleva a un deterioro de una meta fundamental para el largo plazo (Figura 5).

Figura 5: Erosión de metas en percepciones a nivel de posgrado. Fuente: Elaboración propia, con base en la Dinámica de Sistemas Aplicada (Senge, 1990; Senge et al., 2006).
En este sentido se retoma la proble- mática pedagógica, teniendo como meta altos niveles de cualificación pedagógica de los docentes hora cátedra. Esta va- riable a nivel de pregrado es muy impor- tante, dado que es relativamente sencillo propiciar espacios en los docentes que conforman la planta de las Instituciones de Educación Superior, y en ese orden de ideas, es probable que obtengan niveles de capacitación para la gran mayoría, pero en los hora cátedra es de gran dificultad debido a las vinculaciones que poseen di- chos profesores en diferentes instituciones universitarias y en el sector empresarial.
Límite de crecimiento
Este arquetipo ayuda a ver cómo varía el desequilibrio entre crecimiento y límites con el tiempo, permitiendo descubrir que en muchas oportunidades, cuanto más
empeño se ponga para superar una res- tricción, más se agravan los efectos. Se propone la siguiente reflexión con respec- to a la docencia de calidad.
Como se puede observar (Figura 6), en el ciclo de realimentación positiva o re- forzador, entre más exista la cualificación disciplinar y pedagógica en el profesorado de la Institución de Educación Superior- IES existirán mayores niveles de calidad, y por tanto, es una consecuencia lógica la satisfacción del estudiante en el salón de clase. A mayor calidad de la docencia en la IES, entonces existirá mayor cualificación pedagógica y disciplinar, con base en las experiencias de los profesores anterior- mente capacitados, fomentando así un crecimiento. Al respecto, Rizo-Moreno (1999) menciona que se debe tener en cuenta que es cada vez más evidente, en las Instituciones de Educación Superior, que la calidad educativa pasa por la cali- dad de la docencia que se imparte.

Figura 6: Límites de crecimiento en percepcio- nes a nivel de posgrado. Fuente: Elaboración propia, con base en la Dinámica de Sistemas Aplicada (Senge, 1990; Senge et al., 2006).
Pero existe una condición limitadora, en este caso a través de los recursos financie- ros que soporten la gran inversión en ca- pacitación. Sabemos que los recursos son limitados y por tanto la administración de las Instituciones buscan de alguna manera tratar de optimizar pero en algunos casos hasta minimizar este tipo de inversiones. Es esta una de las razones que llevan a la permanente dicotomía entre la parte académica y el sector administrativo. No
se pueden eliminar los límites, pero si se identifican de manera temprana, se pueden plantear estrategias que permitan llevar el crecimiento y poder manejar los límites.
Por eso, se establece que mientras exista una mejor administración de los re- cursos, existirán espacios para potenciar la docencia de calidad; y cuando existan esos niveles de docencia de calidad es muy probable que se minimicen los rubros para capacitación, llevando al sistema otra vez a la condición inicial, por medio de la condición limitadora. Por ese motivo, este último recibe el nombre de ciclo de reali- mentación negativa o ciclo compensador.
Empíricamente se ha comprobado que existe diversidad de factores que influen- cian el nivel de satisfacción del estudiante en un curso a nivel de posgrado. Desde el punto de vista de la dinámica de la enseñanza-aprendizaje en posgrado, y yendo más allá del aula de clase, se puede afirmar que hay identificados factores rela- cionados directamente con el estudiante, otros relacionados con el profesor, otros con el curso y otros factores, finalmente, asociados al contexto laboral-familiar del estudiante, que afectan indirectamente el desarrollo de los distintos cursos.
Sin ser exhaustivos en la lista de factores y con base en el caso de posgrados en Ingeniería, pueden identificarse los siguien- tes con miras a la construcción de un Dia- grama Causa-Efecto, representativo de la compleja dinámica del sistema estudiado:
Factores relacionados con el estudiante:
1) Expectativas de notas; 2) Notas obteni- das; 3) Experiencia práctica del estudiante en la temática del curso; 4) Motivación del estudiante por la temática del curso; 5) Per- cepción pre-concebida acerca de la calidad del profesor; 6) Percepción pre-concebida acerca de la calidad de la universidad; 7) Experiencia académica del estudiante en
sus estudios de pregrado; 8) Calidad de las tareas presentadas por el estudiante;
9) Nivel de stress en la clase; 10) Tasa de preguntas formuladas por el estudiante; 11) Carga laboral en su lugar de trabajo; 12) Tiempo disponible semanal del estudiante;
13) Acumulación de tareas por parte del estudiante; 14) Quejas del estudiante;
15) Liderazgo del estudiante, y 16) Auto-
confianza para el aprendizaje.
Factores relacionados con el profesor:
17) Calidad de las explicaciones; 18) Tiempo invertido en atención a estudian- tes fuera de clase; 19) Tiempo remanente en clase para la explicación de temas relativos al curso; 20) Tiempo invertido en las dudas de los estudiantes en clase;
21) Experiencia práctica del profesor en la temática del curso; 22) Percepción pre-concebida acerca de la calidad del estudiante; 23) Calidad de las tareas preparadas por el profesor; 24) Tasa de asignación de tareas por parte del profe- sor, y 25) Amabilidad del profesor.
Factor relacionado con el curso mismo:
26) Nivel de lógica-matemática requerida en el curso.
Factor relacionado con el oficio (trabajo) del estudiante, con el entorno social y con la universidad: 27) Presión por obtener logros.
Algunos de los anteriores factores son con frecuencia típicos de estudiantes de posgrado, por ejemplo: Carga laboral (11); Experiencia práctica del estudiante en la temática del curso (3), y Experiencia académica del estudiante en sus estudios de pregrado (7).
La mayoría de estudiantes de posgrado se desempeñan en cargos en distintas empresas, lo que no resulta típico en el caso de pregrado. Precisamente, gra- cias a su recorrido laboral, el estudiante ha ganado una importante experiencia práctica normalmente relacionada con el programa de posgrado que decida realizar. De hecho, no es común que los estudios de posgrado de un estudiante sean totalmente ajenos a su campo labo-
ral actual y a sus perspectivas laborales futuras. Cardone-Riportella, Lado-Cousté y Rivera-Torres (2001) afirman: educación y entrenamiento son servicios que se le prestan a un estudiante avanzado y éste a su vez transmite estos conocimientos a su empresa.
Además, se tiene que todo estudiante de posgrado lleva consigo las experiencias po- sitivas y negativas vividas en su correspon- diente pregrado. Dichas experiencias, que se espera incidan en su comportamiento en el salón de clases a nivel de posgrado, han moldeado su carácter, lo han hecho quizás un mejor estudiante y, tal vez, han afianzado ó desmotivado en el estudiante el gusto por determinada temática.
El resto de factores son comunes a pregrado y posgrado, pero algunos de ellos son más acentuados en posgrado. Ejemplos de aquellos factores que tienden a ganar mayor relevancia en posgrado son: Por parte del estudiante: Motivación por la temática del curso (4); Tasa de pre- guntas realizadas en la clase (10); Tiempo disponible semanal del estudiante (12); Quejas del estudiante (14), y Liderazgo del estudiante (15). Por parte del profesor:
Experiencia practica del profesor en la temática del curso (21).
Lo interesante es que todos estos factores no parecen influir aisladamente en la dinámica de clases, sino que, por el contrario, están estrechamente relaciona- dos en una red causa-efecto que pudiera llegar a tener un nivel de complejidad más allá del que se pudiera pensar.
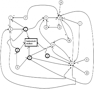
Como ejemplo, se muestra, a través de la Figura 7, una posible gama de relacio- nes (entre muchas otras posibles), donde los factores están relacionados en pares causa-efecto a través de flechas dirigidas, siendo la punta de la flecha el efecto y la base de la flecha la causa.
El signo “+” asignado a la punta de una flecha indica una relación directamente proporcional (más de un factor implica más del otro o más de la causa amplifica el efecto) y el signo “-” representa una relación inversamente proporcional (más de un factor implica menos del otro o más de la causa ocasiona menos del efecto).

Obsérvese que en el diagrama se pro- pone considerar como inductores directos de la satisfacción del estudiante a cuatro factores: Notas obtenidas por el estu- diante en el curso (2); Calidad
de las explicaciones por parte del profesor (17); Amabilidad del profesor (25), y Calidad de las tareas preparadas por el profesor (23). La selección de estos cuatro factores resulta de un razonamiento en principio lógico respecto a la satisfacción derivada de lo que se percibe en la práctica.
Figura 7: Diagrama Causa- Efecto en factores para posgra- do. Fuente: Elaboración propia, con base en la Dinámica de Sistemas Aplicada (Senge, 1990; Senge et al., 2006).
Con base en la anterior Figura, se puede iniciar la siguiente exposición de re- laciones, algunas de ellas probablemente controversiales:
Por ejemplo, la relación mostrada en- tre el factor 26 y el 10 afirma que: entre mayor sea el nivel de lógica-matemática requerido en un curso, mayor será la tasa de preguntas formuladas por el estudiante. Alguien podría decir, por el contrario, que en muchos casos la relación de estos factores es precisamente inversa, es decir, que a mayor nivel de lógica-matemática requerido en un curso, más difícil se volverá dicho curso y los estudiantes no sabrán incluso qué preguntas formular, disminuyendo así el número de preguntas enunciadas por el estudiante.
Pero, frente a escenario, no es ade- cuado que el silencio del estudiante en la clase ante una extrema dificultad de un curso se traduzca en la no existencia de preguntas. Probablemente, el estudiante tiene demasiados cuestionamientos y no sabe cuál expresar primero. Lo que parece más acertado suponer en la practica es precisamente lo que se ha propuesto en el diagrama, es decir, entre mayor sea la dificultad del curso en la parte lógica-ma- temática, mayores serán los interrogantes del estudiante respecto al tema.
Dado los procesos de reflexión llevados a cabo en los puntos anteriores, se cuenta con una visión sistémica sobre el problema objeto de investigación, que constituye un referente sobre los factores y elementos que rodean o condicionan las percepcio- nes acerca del juicio de calidad sobre la labor profesoral.
Existe una necesidad imperiosa por involucrar otros factores en la visión que se tiene de calidad a través de los cues- tionarios de evaluación preparados por la Institución.
Es de anotar, que se comprobó, en el desarrollo de la investigación, que existen factores externos que no están siendo te- nidos en cuenta y que constituyen un insu- mo de información igualmente importante en el momento de valorar el desempeño general del profesor.
A través de la investigación cuali- tativa y el reflejo en los arquetipos se obtiene información que permite, entre otras cosas, conocer que en el caso de los estudiantes, ellos opinan que no es necesario que los profesores que les im- parten asignaturas deban tener el mismo nivel del estudio de posgrado bajo su dirección. Al respecto, se pondera mu- cho más el saber enseñar y los factores metodológicos asociados.
El recorrido a nivel empresarial que haya tenido el profesor es un factor su- mamente importante en el momento de emitir juicios valorativos. Dicho argumento fue contrastado a partir del análisis 360 grados. El recorrido a nivel empresarial, sostienen los involucrados, redunda en un enfoque metodológico-vivencial, que permite una adecuada transmisión del conocimiento.
De igual forma, se evidenció en los profesores una actitud propositiva, por medio de la cual manifiestan la nece- sidad de generar espacios de reflexión al interior de la Escuela, en los que se aborden temáticas pedagógicas, que permitan cualificar el trabajo y optimizar los procesos de enseñanza-aprendizaje en los posgrados.
Álvarez-Castaño, Yolanda y Alonso-Magdale- no, María-Isabel. (2000). El proceso de toma de decisiones en entornos complejos: una aplicación metodológica. Oviedo: Universi- dad de Oviedo.
Beall, John. (1999). On evaluation and profes- sional development. Independent School, 59 (1), 72-79.
Cano-Flores, Milagros. (2005). Evaluación y educación. Disponible en http://www.uv.mx/ iiesca/revista2/mili1.html. (Recuperado el 18 de marzo de 2012).
Cardone-Riportella, Clara; Lado-Cousté, Nora y Rivera-Torres, Pilar. (2001). Measurement and effects of teaching quality: an empirical model applied to masters programs. Busi- ness Economics Series, 10, 1-31.
Consejo Nacional de Acreditación-CNA. (2006). Lineamientos para la acreditación de programas. Bogotá: Consejo Nacional de Acreditación.
Danielson, Charlotte y McGreal, Thomas. (2000). Teacher evaluation to enhance pro- fessional practice. Disponible en http://www. chss.iup.edu/jrmcdono/ED455-methods/ teacher_evaluation_to_enhance_pr.htm. (Recuperado el 20 de marzo de 2012).
Emerick, Linda. (1992). Academic under- achievement among the gifted: students’ perceptions of factors that reverse the pattern. National Association for Gifted Children, Gifted Child Quarterly Summer, 36 (3), 140-146.
Emery, Charles; Kramer, Tracy y Tian Robert. (2003). Return to academic standards: a critique of student evaluations of teaching effectiveness. Quality Assurance in Educa- tion, 11 (1), 37-46.
Gorritti, C. (2006). Evaluación, definiciones, tipos, procesos. Disponible en http:// www.syncronet.com.ar/mediawiki/index. php?title=8.3._Evaluaci%C3%B3n%2C_ definiciones%2C_tipos%2C_procesos. (Recuperado el 9 de abril de 2012).
Marques-Graells, Pere. (2000). Evaluación contextual. Cuestionarios para la evaluación del profesorado. Disponible en http://dewey. uab.es/pmarques/contextu.htm. (Recupera- do el 29 de marzo de 2012).
Osorio-Gómez, Juan-Carlos. (2006). Intro- ducción a la dinámica de sistemas (notas de clase). Santiago de Cali: Universidad del Valle.
Patton, Michael-Quinn. (2002). Qualitative research & evaluation methods (3rd edition). Thousand Oaks, CA: Sage Publications.
Rizo-Moreno, Héctor. (1999). Evaluación del docente universitario. Revista Electrónica Interuniversitaria de Formación del Profe- sorado, 2 (1), 425-440.
Ruiz-De Pinto, Laura. (2002). Evaluación – tipos de evaluación. Disponible en http:// med.unne.edu.ar/revista/revista118/evalu- acion.htm. (Recuperado el 10 de abril de 2012).
Senge, Peter. (1990). The fifth discipline. The art & practice of the learning organization. Broadway, New York: Doubleday Dell Pub- lishing Group.
Senge, Peter; Kleiner, Art; Roberts, Charlotte; Ross, Rick y Smith, Bryan. (2006). The fifth discipline fieldbook. Broadway, New York: Doubleday Dell Publishing Group.
Tuomi, Ossi y Pakkanen, Päivi. (2002). To- wards excellence in teaching. Evaluation of the quality of education and the degree programmes in the Universit of Helsinki. Helsinki: Publications of the Finnish Higher Education.
Valdés-Veloz, Héctor. (2000). Evaluación del desempeño docente. Ponencia presentada por Cuba en el Encuentro Iberoamericano sobre Evaluación del Desempeño Docente. Disponible en http://www.campus-oei.org/ de/rifad01.htm. (Recuperado el 11 de abril de 2012).
Vásquez-Rizo, Fredy-Eduardo y Gabalán- Coello, Jesús. (2011). Implementación de un modelo de administración de capital humano en un grupo de investigación. El profesional de la información, 20 (5), 516-526.
Voss, Roediger; Gruber, Thorsten y Szmigin, Isabelle. (2007). Service quality in higher education: The role of student expecta- tions. Journal of Business Research, 60, 949-959.