mAry cruz cAstro quintero2, elViA leudo sánchez3 , GloriA inés mosquerA leudo4, belArminA sAlAzAr González5 WilmAn Antonio rodríGuez cAstellAnos6
Esta investigación describe la propuesta pedagógica partiendo de los sa- beres ancestrales, juego de roles, adaptación a un nuevo contexto social, cultural, político, económico de diferentes etnias y comunidades en situación de desplazamiento; donde la escuela se presenta como una oportunidad para potenciar saberes traídos por niños, niñas, adolescentes y jóvenes. Generando nuevas maneras de abordar el proceso de enseñanza- apren- dizaje a través de prácticas pedagógicas que fortalecen el proyecto de vida. Al asumir nuevos roles se implementan maneras de vivir desarrollando prácticas propias como la huerta de pancoger, cuidado de la salud con las plantas medicinales, gastronomía, oralidad, religiosidad y la estética entre otras para recrear y compartir los elementos de la cultura afro, indígena y campesina. Como resultado de los hallazgos surge la propuesta pedagó- gica huellas interculturales, donde se tejen saberes comunitarios y formas de supervivencia que alimentan a los sujetos, permiten el intercambio de saberes y el fortalecimiento identitario, potenciando en ellos los valores y la convivencia entre pares.
Palabras claves: Comunidad, Desplazamiento, Discriminación, Diversidad, contexto, Cultural, Escuela, Etnias, Huellas interculturales, interculturalidad,
![]()
Recibido: 19 de junio de 2015. Aceptado: 16 de octubre de 2015.
Prácticas Pedagógicas, Política Educativa, Resignificación, Roles, Saberes
Ancestrales, sujeto.
Redefinition of ancient knowledge in school
The research allowed us to know about ancient knowledge, role plays, adaptation to a new social, cultural, political and economic context of se- veral ethnic communities in situation of displacement, also the need that this community has, where school is a great opportunity to empower the knowledge that children, girls and young had before, creating new ways to aboard the teaching – learning process through the pedagogical practice in order to strengthen life projects.
Taking into account that practices are the fundamental structures to get new ways of knowing, is at stake, then, the exercise of nourishing them with the ancient knowledge brought from the place in which students were born. Assuming new roles, they implement new ways of living, developing own practices like the pancoger orchard, health care with the use of medicinal plants, gastronomy, orality, religiosity, and the esthetics among other in order to recreate and share the elements of afro, indigenous, and rural culture. As a result of the findings, we propose to implement the educational practice INTERCULTURAL FOOTPRINTS where community knowledge is woven and the survival forms that nourish the subjects allow the interchange of knowledge and the identity strengthening, making more powerful the values in them and peer coexistence.
a result of the findings, we propose to implement the educational practice Key Words: Community, Displacement, Discrimination, Cultural Diversity, context, School, Ethnicity, Intercultural Tracks, interculturality, Teaching Prac- tices, Educational Policies, Redefinition, Roles, Ancestral knowledge, Suject.
Esta investigación se realizó durante los años (2012-2014) en la institución edu- cativa Carlos Holguín Mallarino bajo la di- rección del Dr. Wilman Antonio Rodríguez Castellanos, Universidad de Manizales. Permitió conocer saberes ancestrales, juego de roles, adaptación a un nuevo contexto social, cultural, político, econó- mico de diferentes etnias y comunidades en situación de desplazamiento del Valle del Cauca; además algunas de las nece- sidades que vive esta población; donde la escuela se presenta como una oportuni-
el proceso de enseñanza- aprendizaje a través de las prácticas pedagógicas para fortalecer el proyecto de vida.
Teniendo en cuenta que las prácticas son el elemento fundamental para acceder a nuevas formas de conocer, se pone en juego entonces, el ejercicio de nutrir las mismas con los saberes ancestrales que traen las y los estudiantes de sus lugares de origen. Al asumir nuevos roles se im- plementan maneras de vivir desarrollando prácticas propias como: la huerta de pan- coger7, cuidado de la salud con las plan- tas medicinales, gastronomía, oralidad,
dad para potenciar los saberes que traen
los niños, niñas, adolescentes y jóvenes. Generando nuevas maneras de abordar
Es una práctica que desarrollan las comunidades en sus territorios derivadas como medio de sus- tento, son el resultado del cultivo de productos
religiosidad y la estética afro entre otras para recrear y compartir los elementos de la cultura afro indígena y campesina.
El ejercicio desarrollado aportó a la investigación nuevas maneras de abordar el conocimiento, como resultado de los hallazgos se propone para la implemen- tación la práctica pedagógica huellas in- terculturales donde se tejen los saberes comunitarios y las formas de superviven- cia que alimentan a los sujetos, permiten el intercambio de saberes y el fortaleci- miento identitarios, potenciando en ellos los valores y la convivencia entre pares. A pesar de las situaciones que genera el desplazamiento del lugar de origen; las prácticas que traen fomentan el acervo cultural propio y el que encuentran en el entorno receptor, el intercambio de sabe- res fundamenta la reflexión pedagógica y la transformación de la escuela con formas dinámicas de aprendizaje.
El desplazamiento del lugar de origen genera alteraciones en cualquier ser hu- mano, especialmente en la etapa de la niñez afectando las dinámicas familiares, propiciando transformaciones en las for- mas de vivir y sentir hábitos y prácticas de roles tradicionales. (Meertens, 2004).
Dicho lo anterior, es desplazada toda persona que por alguna circunstancia ha dejado el lugar de origen, sus actividades y su familia (Sentencia T-076/13 Corte constitucional). Teniendo en cuenta las consecuencias que todo cambio genera en el proceder, sentir y pensar del ser hu- mano, se hace pertinente preguntarse por las implicaciones que el desplazamiento, puede llegar a forjar en el proyecto de vida de los estudiantes que llegan a la institu- ción educativa, y como esta asume el gran compromiso con dicha población. Máxime cuando este suceso se presenta en una etapa de la vida en la que el niño, niña y
![]()
propios que se dan en la región. Fortalecen la economía solidaria, sostenible y sustentable.
jóvenes están perfilándose en su proceso de maduración física e intelectual, cono- cimientos que le permiten abrirse pasó a la exploración de factores fundamentales para definir sus metas futuras.
En este orden de ideas, la investiga- ción, pretende ahondar en las prácticas pedagógicas a implementar para fortale- cer los saberes ancestrales que permitan la inclusión de los niños, niñas, jóvenes y adolescentes en situación de desplaza- miento y las acciones proyectadas para su acogida institucional.
En consecuencia, la constitución po- lítica colombiana reconoce la diversidad étnica, cultural y los derechos de los pueblos, de igual forma aparece la Ley 70, de comunidades negras, la Ley ge- neral de educación115 y la Ley 715, Ley 21 de comunidades indígenas, Ley 1448 de 2011 del pueblo ROM. Ley 294 de las personas LGBT, Ley 1098 de infancia y adolescencia.
Con la puesta en marcha y aplicación efectiva de estas leyes se garantiza la inclusión y permanencia de las y los es- tudiantes en situación de desplazamiento; además se requiere de un educador com- prometido e idóneo que implemente nue- vas prácticas pedagógicas e innovadoras, acordes a las necesidades para potenciar el proyecto de vida de los educandos. Por lo tanto, Freire Paulo. (2006, p. 19) expresa “El educador progresista, capaz y serio, no sólo debe enseñar muy bien su disciplina, sino desafiar al educando a pensar críticamente en la realidad social, política e histórica en la que está presen- te”. Razón que potencia el aprendizaje de manera significativa donde el educando y el educador establecen un dialogo crítico, que le permita resignificar en el contexto los aprendizajes, a partir de las estrate- gias pedagógicas que sean pertinentes al desarrollo de las y los estudiantes para fortalecer sus saberes ancestrales.
De acuerdo con los anteriores plantea- mientos los hijos e hijas de estas familias desplazadas de (Tumaco- Nariño, Santa
Bárbara – Nariño, Bolívar – Cauca, Santa Bárbara – Iscuandé Nariño); entre otros lugares de origen, son los que llegan a la institución educativa Carlos Holguín Malla- rino; desubicados de su contexto de origen y deben adaptarse a nuevas situaciones que generan cambios de hábitos en su forma de vida, resistencia a las prácticas y nuevas formas de aprendizaje.
De acuerdo con las políticas educativas vigentes se evidencia que la mayoría de las instituciones; no articulan en las practi- cas pedagógicas la diversidad de saberes ancestrales que se deben recrear en la escuela y las comunidades.
Debido a los currículos desarrollados en la escuela actual, se muestra una homo- genización en las prácticas pedagógicas, las cuales, no recogen la diversidad de los contextos culturales en niñas, niños, jóvenes y adolescentes en situación de desplazamiento.
Además se evidencia, que los currí- culos en mención deben ser analizados, tendientes a conocer su pertinencia para los sujetos que llegan en busca de mejorar sus condiciones de vida. A continuación se relaciona algunos de los hallazgos encon- trados entorno a la temática planteada.
El desplazamiento forzoso afecta a Colombia desde hace varias décadas. Durante los últimos 20 años la Consultoría para los Derechos Humanos y el Despla- zamiento Forzado (Codhes) y la Confe- rencia Episcopal de Colombia (2005) han contabilizado 3,8 millones de personas en situación de desplazamiento, mientras que las cifras estatales señalan un acumulado de 1,9 millones a octubre de 2006. Arenas. (2004, p. 39).
Tovar y Pavajeau. (2010, p.101) señalo en su investigación hombres en situación de desplazamiento: “El desplazamiento forzado es un proceso que se ha gestado en Colombia desde épocas inmemoriales y tiene vigencia en la actualidad”.
Este fenómeno del desplazamiento afecta a las personas que se ven obliga- das a dejar su entorno cultural, además afecta los derechos humanos, genera pérdidas humanas, cambio de roles, al- teracion o cambio en su modo de vida, y por ende la permanencia en el campo educativo.
En Colombia se presentan desplaza- mientos por diferentes factores la bús- queda de mejores condiciones de vida, los desastres naturales y la violencia que se vive en los territorios nacionales por los grupos armados ilegales, consecuencia de este fenómeno las comunidades se des- plazan del campo a la ciudad en su gran mayoría la posibilidad que encuentran para organizarse son en invasiones (terri- torios no adecuados para la vida humana como las laderas, madre viejas (humeda- les formados en espacios de recorrido de algunos ríos) y a orillas de los canales de aguas residuales o caños, y en ocasiones asinados en casas de inquilinatos.
La investigación pregunta ¿Qué prác- ticas pedagógicas se deben implementar para fortalecer los saberes ancestrales de los y las estudiantes, en situación de desplazamiento, de la institución educati- va Carlos Holguín Mallarino del municipio de Santiago de Cali?
Objetivo General: Identificar y des- cribir prácticas pedagógicas que contribuyan en el fortalecimiento de los saberes ancestrales y el proyecto de vida de los y las estudiantes en situación de desplazamiento que llegan a la institución educativa Carlos Holguín Mallarino. Objetivos Específicos: Identificar y describir las prácticas pedagógicas que inciden en el proyecto de vida de la población en situación de desplazamiento en la Institución Educativa Carlos Holguín Mallarino en la ciudad Santiago de
Cali. Identificar y describir las dife- rentes formas de vida del lugar de procedencia de las y los estudiantes, su núcleo familiar y comunitario. Crear algunas estrategias pedagógicas que permitan el reconocimiento del otro desde su propia cultura, como un po- tencial que contribuye al proyecto de vida y la convivencia armónica. Imple- mentar estrategias metodológicas que integren los saberes ancestrales de los y las estudiantes en situación de desplazamiento y los que encuentran en la escuela, en pro de potenciar el proyecto de vida.
La violencia actual es, así, he- redera de eventos sangrientos … Toda esta galería de disputas –en su mayoría con fines ideológicos bipar- tidistas y económicos- no ha dejado más que sangre, familias diluidas, explotación de recursos, saqueo de riquezas, deseos de venganza, empobrecimiento de la tierra, y el problema que trabaja Desterrados: Crónicas del Desarraigo: el despla- zamiento forzado y el exilio. (Molano, 2005, p. 1).
Según Molano, el desplazamiento se ha presentado en el territorio colombiano desde hace varias décadas, con mayor incidencia a partir de 1948 hasta los tiempos actuales; generando un fenóme- no histórico, político y socio económico. Sumado a esta situación están los efectos que viven principalmente las comunidades campesinas, indígenas y afrocolombiana, quienes por estas razones o condiciones, se han visto obligadas a abandonar su territorio, bienes materiales y transformar sus formas de vida.
Algunas de estas condiciones son: el cambio del lugar original, la perdida de los lazos familiares y las estructuras colectivas, el abandono de la escuela del
lugar de origen y se asumen nuevos retos en otros espacios, cambian las formas de conseguir el sustento económico; pero a su vez se potencian los saberes ances- trales y en algunos casos transformando las practicas originales, al mismo tiempo asumen nuevos roles de convivencia que nutren el desempeño en la escuela y la comunidad con el intercambio cultural.
La escuela tiene una función muy importante, ser agente social en la for- mación de seres humanos, autónomos, críticos y reflexivos; que sean capaces de transformar su entorno para el benefi- cio común. Es a ella que le corresponde trabajar en el desarrollo común e integral de los estudiantes y la comunidad para el mejoramiento social, además incluir y hacer visible los elementos identitarios o propios de las culturas para potenciar las identidades que circulan en torno a ella.
Esta dinámica de la escuela se altera cuando, sufre el flagelo del desplazamien- to, aparece entonces, una nueva situa- ción, surgen con ella otras necesidades emergentes a las cuales se debe procurar dar solución. Por lo tanto la escuela, al encontrarse ante una emergencia social- el desplazamiento – y como se menciona a continuación:
Debe percatarse de que el pro- ceso para lograr integrar a los (las) estudiantes, padres y madres de familia y posiblemente a los propios maestros y maestras a la vida de la comunidad escolar solo es posible; en la medida en que las formas mediante las cuales se manifiesta el desarraigo sean valoradas por el maestro y la maestra, como pro- fundas y emergentes necesidades vitales que han sido brutalmente cortadas de su cauce histórico- bibliográfico. De lo contrario se trastocaría la necesidad vital en obstáculo pedagógico y esto es un error imperdonable (Restrepo 1999. Citado por Rodríguez, 2007).
Dicho lo anterior, otros análisis que con- vergen en esta misma dirección señalan la afectación que sufren los líderes de las comunidades, en los territorios donde se perpetúa el desplazamiento, un ejemplo es la manifestación que al respeto hacen Suarez y Henao:
Esta situación ha dado lugar a conflictos que se traducen en el des- conocimiento de la posesión indíge- na de su territorio; la concentración de fuerzas e intereses; la violencia física, en especial contra los líderes y dirigentes; el desplazamiento [for- zado] de la población; la integración acelerada a la sociedad nacional y, paulatinamente, su arrinconamiento geográfico y cultural. (Suárez & He- nao, 2003, p. 8).
La problemática del desplazamiento a alcanzado magnitudes desbordantes que dificultan a las comunidades su buen de- sarrollo, esta situación hace difícil aplicar políticas públicas que aminoren o mejoren la condición citada. En Colombia se ha presentado desplazamiento sistemático que por sus diversas causas se salen del control del gobierno, la mayoría de perso- nas en situación de desplazadas vienen de las zonas rurales agrícolas y mineras de la geografía nacional,
Las políticas públicas implementadas por el gobierno para ayudar a solucionar las necesidades que demanda esta po- blación, particularmente las educativas, no son suficientes debido a algunas si- tuaciones entre ellas la magnitud de este flagelo que crece día a día y la afectación mayor se registra en las y los niños. “Co- lombia tiene una de las más numerosas poblaciones de desplazados internos en el mundo, víctimas de la guerra o de la “limpieza de la tierra”, la mayoría de los aproximadamente 1.2 millones de per- sonas forzosamente desplazadas dentro del país en el último decenio son niños”.
(Semillero de Derecho Administrativo Fa-
cultad de Derecho – USB, 2006).
Una de las áreas prioritarias del ministerio de educación es la aten- ción de los niños y jóvenes desplaza- dos por el conflicto armado. Además de generar cupos de emergencia. Se requiere crear estrategias y poner en práctica modelos pedagógicos con las regiones, para combatir problemas específicos como la extra edad. Igualmente se están formando y capacitando a los maestros en la atención psicológica y social para que puedan acompañar a los niños y jóvenes a superar las circunstan- cias, adaptarse al nuevo entorno y transformar su realidad. (“Al Tablero” marzo-abril 2004)
La escuela es el espacio, o lugar don- de se recrea, practica, construye y se conservan los saberes que circulan en la vida diaria. A partir de estos se entretejen nuevas experiencias, que permean la comunidad. En este contexto se integran los saberes que tienen las y los adultos mayores; quienes son símbolos de res- peto, conocimiento y transmisores de la sabiduría ancestral. La escuela se nutre de ellos, utilizando prácticas de subsisten- cia, saberes culturales y potenciando un dialogo permanente que admite generar relaciones de respeto con la naturaleza.
En este orden de ideas se hace ne- cesario contar con maestras y maestros idóneos, que tengan un gran compromi- so social para asumir el nuevo reto que plantean los cambios sociales; de cara a las necesidad generadas por el des- plazamiento en la escuela, sin olvidar las nuevas formas de aprendizaje desde las Tics que contribuyen a estos desafíos. Las herramientas planteadas son importantes en el fortalecimiento de las prácticas pe- dagógicas.
Al hablar de prácticas pedagógicas se hace necesario dar una mirada primero hacia el sujeto, específicamente, cómo acede al conocimiento; para ello se reto-
man algunos de los postulados de Paulo Freire en “La pedagogía de la Esperanza”, (Freire, 2006), tomando en cuenta los elementos que constituyen la práctica educativa y la educación en la diversidad planteada por el autor.
La nueva educación humaniza al alumno, no lo conduce a adaptarse y aceptar la realidad, sino a transfor- marse y transformar el mundo, reha- ciéndose ambos en el acto educati- vo: educador y educando. De esta manera, el educador ya no es sólo aquel que educa, sino también aquel que es educado por el educando en el proceso de educación, a través del diálogo que ambos sostienen. Am- bos se re-valorizan transformándose en sujetos centrales del proceso en un crecimiento mutuo; negando toda forma de autoritarismo y de opresión” (Freire, 2010, p. 85).
Educar a partir de la realidad desde la perspectiva de Freire, es ir más allá de los límites de la institucionalidad, es hacer una educación crítica, donde ésta tenga entre otras cosas un carácter contestata- rio, cuyo sentido sea el de liberarse de la opresión, de la negación de la palabra y abrazar amorosamente la posibilidad de transformar el mundo.
Plantea la tarea de educar, como una praxis pedagógica crítica y resistente, que implica des-ocultamiento y por lo mismo hacernos cargo de nuestros sentimien- tos, del inacabamiento y la inconclusión
- entendida esta como un ejercicio de libertad. En este sentido la educación es el camino para la libertad, y su propósito es la transformación radical de la reali- dad, para mejorarla, para tornarla más humana, para permitir que los hombres y las mujeres sean reconocidos, para que sean artífices de su propia historia y no objetos a ser estudiados en una historia mirada desde afuera.
La práctica educativa exige un enfo- que investigativo que permita orientar la educación según el contexto en el que se
imparte, exige además respeto por los saberes de los estudiantes, ser críticos, tomar riesgos aceptando conocimientos nuevos evitando cualquier forma de discriminación, reflexionando sobre ese saber puesto en práctica, para hacer un reconocimiento de la diversidad cultural y sobretodo curiosidad porque eso es lo que hace diferente a una persona de otra y el encuentro pedagógico.
En este encuentro del educando y educador es fundamental implementar estrategias pedagógicas para fortalecer los saberes ancestrales de los y las estu- diantes, en situación de desplazamiento, razón que incide en el currículo planteado; por ende desarrolle las capacidades men- tales del estudiante.
En tal sentido, Bruner (1963) postula la teoría del desarrollo cognitivo donde su principal interés es el desarrollo de las capacidades mentales. Esta teoría propone 4 características: 1. Disposición para aprender, 2. Estructura de los conoci- mientos, 3. Secuencia, 4. Reforzamiento. Estas, hacen posible la enseñanza y el desarrollo cognoscitivo. El pensamiento de Bruner, brinda elementos importantes que generan en los estudiantes la posibili- dad de nuevos aprendizajes circundantes en el contexto.
Por lo tanto el educando debe tener las condiciones adecuadas de acomodación, motivación e intereses para asimilar el aprendizaje, siempre que este permea- do por la disponibilidad de acceder a nuevos conocimientos, partiendo de sus preconceptos. Estas herramientas son importantes para fortalecer las estrate- gias pedagógicas que se requieren en el desarrollo del conocimiento y el forta- lecimiento del proyecto de vida de las y los estudiantes.
Según el Ministerio de educación Na- cional:
Currículo, es el conjunto de crite- rios, planes de estudio, programas, metodologías, y procesos que con- tribuyen a la formación integral y a la
construcción de la identidad cultural nacional, regional y local, incluyen- do también los recursos humanos, académicos y físicos para poner en práctica las políticas y llevar a cabo el proyecto educativo institucional. Ministerio de Educación Nacional (MEN, 2002)
Dicho lo anterior, este hace alusión a las diferentes formas de abordar el aprendi- zaje en el aula, son los planes de estudio que sirven de guías a maestros (as) para direccionar los proyectos pedagógicos. Los diferentes actores participantes sean estudiantes, madres, padres, o acudien- tes y sector productivo de la comunidad educativa; son quienes hacen posible el intercambio cultural, la efectividad y perti- nencia de lograr resultados óptimos. Estos dan cuenta de las incidencias que allí son manifestadas para que los estudiantes alcancen un desarrollo cognitivo y logren un aprendizaje significativo.
En este orden de ideas es significativo el aporte que en relación al plano social, el comportamiento y el desarrollo cultural del niño; ya que trasciende a la socio- génesis interrelacionando, las funciones superiores que no solo da cuenta de lo meramente biológico; como se manifiesta en la cita que se registra enseguida:
La cultura es el producto de la vida social y de la actividad social y del hombre y por eso el propio plantea- miento del problema del desarrollo cultural ya nos introduce directamen- te en el plano social del desarrollo. (...) todas las funciones superiores se han formado no en la biología, sino en la historia de la filogénesis pura y el propio mecanismo que constituye la base de las funciones psicológicas superiores es una copia de lo social. Podríamos designar el resultado fundamental al cual nos lleva la his- toria del desarrollo cultural del niño, como la sociogénesis de las formas superiores de la conducta. (Vygotsky, 1995, p.147).
Otro elemento de gran importancia es según Quevedo (2006), el proyecto de vida, que tiene como punto de partida: mis fortalezas, mis debilidades, autobiografía
¿Quiénes han sido las personas que han tenido mayor influencia en mi vida y de qué manera? ¿Cuáles han sido mis intereses desde la edad temprana? ¿Cuáles han sido los acontecimientos que han influido en forma decisiva en lo que soy ahora?
¿Cuáles han sido en mi vida los principa- les éxitos y fracasos? ¿Cuáles han sido mis decisiones más significativas?
Es un proceso que se construye a partir de las herramientas necesarias adquiridas desde el seno de la familia y alimentadas en la comunidad, la escuela y la socie- dad. Este proceso permite avanzar en la transformación de diferentes ámbitos, tales como el socioeconómico, político y cultural, para el alcance de metas que mejoren la calidad de vida y por ende, una convivencia armónica.
El proyecto de vida es permeado por los saberes previos que circulan al interior de las diferentes comunidades y llegan al aula, donde establecen diálogos con los conocimientos científicos, unos y otros contribuyen con la práctica reflexiva y la construcción de nuevos conocimien- tos; en donde se foguean entre pares, creando nuevas estrategias pedagógi- cas, que dan paso a la implementación de prácticas innovadoras en el contexto donde se desarrollan las comunidades y los sujetos.
Por lo anterior Entendemos la comuni- dad como un conjunto de personas que comparten en el mismo espacio necesi- dades, costumbres, creencias, anhelos, dificultades y construyen formas de vida a partir, de su realidad cotidiana para el beneficio común. En estas relaciones tienen un trato de respeto y cuidado con el ambiente, esta comunidad enfatiza sus acciones en una sana convivencia con los demás sujetos de la misma.
Ahora el educador comienza a
comprender que al penetrar en la
cultura, el niño no sólo toma algo de la cultura, asimila algo, se inculca algo desde fuera, sino que también la propia cultura reelabora toda la conducta natural del niño y rehace de una nueva forma todo el curso del desarrollo. La diferenciación de los dos planos del desarrollo en la con- ducta (natural y cultural) se convierte en el punto de partida para la nueva teoría de la educación. (Vigotsky, 1994, p.149).
Alrededor de la comunidad circulan diversidad de saberes, que son asumidos por niños, niñas, jóvenes, la comunidad utiliza formas diversas de enseñanza y aprendizaje, a partir de los saberes que traen de sus comunidades de origen; prácticas pedagógicas que permiten el encuentro cultural, direccionan los valores de la comunidad, establecen reglas de respeto y tolerancia. A partir de los aspec- tos anteriores la escuela permite repensar nuevas prácticas pedagógicas partiendo de los saberes que traen los estudiantes en situación de desplazamiento y los ya existentes.
El tipo de investigación que oriento la propuesta investigativa, fue de corte cualitativo, en razón que se presentó infor- mación cualitativa y descriptiva a partir de procesos de observación, registro, análisis y comprensión de acciones, situaciones y alternativas aplicadas; en la medida que busco acercarse al sujeto, y penetrar en las significaciones que tienen las palabras, en narraciones de los/las estudiantes en situación de desplazamiento en la comu- nidad educativa.
Según Tamayo y Tamayo (2002, p.37- 54). “Se caracteriza por la utilización de un diseño flexible para enfrentar la realidad y las poblaciones objeto de estudios en cualquiera de sus alternativas”. Trata de integrar conceptos de diversos esquemas de orientación de la investigación social. En la literatura estos nuevos paradigmas
aparecen con nombres diversos bajo la
clasificación de enfoques cualitativos.
Estos a su vez derivan algunas mo- dalidades como: historias de vida, etno- ciencias, etnometodologia, macro y micro etnografía, teoría fundada, estudios de casos cualitativos, etc. (Tamayo & Tama- yo, 2002). Dentro de las características de la Investigación señala los siguientes valores 1. Del investigador 2. De la teoría que utiliza 3. Del contexto 4. De estructu- ras etnográficas.
Para el trabajo de campo se utilizó la Entrevista semi-estructurada a Grupo fo- cal. Técnica de recolección de información importante, pues lo que se pretende es preguntar y que los informantes se dedi- quen a responder estrictamente lo que se les pregunta, lo que se requiere, es enta- blar conversaciones que no contengan un formato rígido, sin decir con esto que no se tendrán algunas preguntas como base para dar pie a la entrevista.
El dialogo en sí mismo permite enton- ces, un acercamiento a los fenómenos a escudriñar, es por esto que explica:
Martínez (2004. p. 17) {…} toda la amplia gama de contextos verbales por medio de los cuales se pueden aclarar los términos, descubrir las ambigüedades, definir los proble- mas, orientar hacia una perspectiva, patentizar los presupuestos y las intenciones, evidenciar la irraciona- lidad de una proposición, ofrecer cri- terios de juicio o recordar los hechos necesarios.{…}.
Y en cada una de estas posibles inte- racciones también es posible decidir la amplitud o estrechez con que debe plan- tearse el problema, si una pregunta debe estructurarse en su totalidad o dejarse abierta, y hasta qué punto resulta conve- niente insinuar una solución o respuesta.
El grupo focal: En palabras de David Morgan, los grupos focales son una téc- nica de investigaciones que recolectan información producto de la información de un grupo de personas, sobre un tópico
determinado por el investigador (Morgan, 1976). De acuerdo con lo anterior, un grupo focal es objeto de la investigación que se realiza, este permite desde sus diferentes enfoques seleccionar el eje temático que se desea investigar. Esta técnica, corresponde a la investigación socio-cualitativa, proporciona información fundamental para el análisis de los resul- tados que se recogen en la investigación.
Estos resultados dan cuenta de las experiencias de vida de los participantes, son las voces de los niños, niñas, ado- lescentes, jóvenes, maestros, maestras; además de los padres y madres de familia o acudientes.
Lo cual permitió identificar sus apre- ciaciones en el marco de las categorías y sus respectivos descriptores: Con- texto geográfico: Contexto, Desarraigo, Comportamiento y Conducta; Estrategia de la violencia: Poder, Política y Leyes; Diversidad cultural: Comunidad, Escuela y Sujeto; Currículocomo alternativa edu- cativa resignificadora de contexto: Mo- delo Pedagógico y Práctica Pedagógica, Saberes Ancestrales y Proyecto de Vida. De cuyos insumos se elaboran tres (3) fases: descriptiva, interpretativa y cons- trucción de sentido, ciclos secuenciales que arrojan hallazgos, recomendaciones y conclusiones finales.
El trabajo de campo se desarrolló con un grupo focal de treinta y tres (33) suje- tos, entre estudiantes, de diversas etnias afrocolombianos, indígenas y campesi- nos, que han llegado a la institución en condición de desplazamiento; con edades oscilantes entre 12 y 14 años de diferente sexo.
Además de los estudiantes se realiza- ran encuestas a padres, madres y/o acu- dientes de los estudiantes y a maestras (os) que desempeñan sus labores en la institución, los cuales aportan desde su experiencia las prácticas pedagógicas; para que compartan su vivencia en los
lugares de origen y las razones por las que han matriculado sus hijos e hijas en la institución, sin dejar de lado los saberes ancestrales que han fortalecido su modo de vida y la manera como los desarrollan. Por lo cual se obtendrá una visión diversa y participativa de las y los diferentes acto- res relacionados en cuanto a la informa- ción recopilada. Entre los que se tendrá en cuenta su participación y presencia en la institución educativa.
El trabajo de campo se desarrolló con un grupo focal de treinta y tres (33) suje- tos, entre estudiantes, de diversas etnias afrocolombianos, indígenas y campesi- nos, que han llegado a la institución en condición de desplazamiento; con edades oscilantes entre 12 y 14 años de diferente sexo.
La investigación permitió conocer:
Los lugares de origen, formas de vida y saberes, prácticas ancestrales de los y las estudiantes, en situación de desplazamiento que llegan a la institución educativa Carlos Holguín Mallarino del municipio de Cali. De igual modo, la escuela es receptora de dicha población; es allí donde se ponen en juego prácticas y saberes que traen los estudiantes y las que están en los contextos escolares; para potencializar el dialogo intercultural, de respeto, valoración por la diversi- dad de los diferentes grupos étnicos, contribuyendo de manera eficaz a su adaptabilidad y fortalecimiento del proyecto de vida.
Explorar los pre-saberes a partir de las narraciones orales de las y los estu- diantes. los cuales son importantes en la construcción de nuevas propuestas pedagógicas.
El currículo que se desarrolla en la escuela, no corresponde a las nece- sidades de las y los estudiantes que llegan de otros entornos. Razón que debe generar una mirada diferente a la construcción de un currículo, que
dé respuesta y elementos como al- ternativa educativa resignificadora de contexto con prácticas incluyentes.
Las prácticas pedagógicas reflejan el saber hacer en contexto, donde los estudiantes expresan las reflexiones y construcciones de sus aprendizajes, estos son potenciados con la parti- cipación de todos, además cuentan las experiencias de vida, construidas desde la pedagogía de la palabra, fortalecidas desde las comunidades con prácticas propias de sus vivencias cotidianas que dialogan con los sabe- res literarios, históricos, ambientales, matemáticos y científicos trabajados en los contextos escolares.
Surgieron como categorías emergen- tes las siguientes: desarraigo, diversi- dad, proyecto de vida, estrategia de la violencia, política, currículo, como alternativa educativa resignificadora de contexto, proyecto de vida estra- tegia de construcción dialógica; Des- arraigo: se manifiesta en la pérdida del territorio producto del desplaza- miento; la Diversidad: expresión de las diversas formas de pensar y sentir las comunidades y pueblos; teniendo en cuenta sus prácticas ancestrales. Proyecto de vida: encaminado a la realización de metas que tiene cada sujeto para mejorar su calidad de vida.
De igual manera surgió Estrategia de la violencia: la cual ha estado presente en el territorio colombiano desde tiempos inmemoriales, se ha utilizado en la mayo- ría de los casos por la tenencia de la tierra, pues esta además, de ofrecer beneficios económicos da poder político.
Otras categorías emergente son Polí- tica: el gobierno ha enfocado diferentes
políticas públicas, direccionadas a favore- cer, proteger, recuperar y fortalecer prin- cipalmente las comunidades vulnerables del territorio; pero por falta de voluntad política y en muchos casos los actos de corrupción, han hecho que las comuni- dades permanezcan en total abandono.
Así mismo el Currículo, como al- ternativa educativa resignificadora de contexto: base imprescindible en la estructuración del plan de estudio; para resignificar las prácticas pedagógicas a partir de la propuesta desarrollada. Y además, Proyecto de vida estrategia de construcción dialógica: se construye a partir de las herramientas adquiridas desde el seno de la familia y alimentadas en la comunidad, la escuela y la sociedad, en pro de la transformación de diferentes ámbitos. Como se muestra en la tabla No 1, que relaciona los resultados y hallazgos de la investigación.
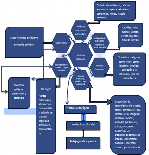
La propuesta pedagógica huellas interculturales, surge como una he- rramienta pedagógica para la resig- nificacion de los saberes que llegan a la escuela.
Las Pedagogías de la Palabra (ora- lidad) y los conocimientos viajeros son producto de los saberes traídos de las comunidades que deben ser articulados como estrategia pedagó- gica para implementar y fortalecer currículos incluyentes en la escuela como se presenta en el mapa No1: resignificación de los conocimientos viajeros, donde se evidencias las categorías de análisis y los aportes generados al resultado de la investi- gación planteada.
Tabla 1. Resultados categorías y relación hallazgos de la investigación
Categorías Propuestas/ | Identificar y describir prácticas pedagógicas que contribuyan en el fortalecimiento de los saberes ancestrales y el proyecto de vida de los y las estudiantes en situación de desplazamiento que llegan a la institución educativa Carlos Holguín Mallarino. | |||
Objetivo general | Categorías inicial de análisis | Descriptores | Categorías contenedoras | Propuesta pedagógica. |
El desplazamiento. | Contexto geográfico |
| Incidencia del desplazamiento en Entornos Escolares Diversos. Construcciones de nuevas realidades en contextos peri-urbanos. Desarraigo como proceso de resignificación de saberes | Literatura (Tradición oral), Música (cantoras). |
Gobierno. | Estrategia de la violencia |
| Políticas Públicas Educativas Como Mecanismo de Inclusión. Estrategia Pedagógica como proceso de Resiliencia. | Exigencia para el cumplimiento de Políticas públicas educativas |
Escuela. Comunidad y Sujeto. | Diversidad cultural. |
| El Sujeto Como Elemento Transformador de Escuela y Contexto. | Manos creativas (producción artesanal). |
Currículo. Practicas Pedagógicas. Proyecto de vida. | Currículo. |
| Transformación de prácticas educativas en contextos peri- urbanos | Sembradores (huerta cacera o de azotea). |
Conocimientos viajeros (Resignificacion de saberes). | Ancestralidad. |
| Dialogicidad de Saberes Construcción de nuevas realidades en contextos peri-urbanos | Pedagogía de la palabra (oralidad) |
Fuente: Docentes investigadoras.
Mapa No1: Resignificación de los conocimientos viajeros.
En su mayoría las prácticas pedagó- gicas desarrolladas en la institución para contrarrestar la incidencia del desplaza- miento en el proyecto de vida son adver- sas al contexto de cada estudiante, pues muchos de los educandos se acomodan a ellas, y pierden objetividad en su vida, descuidando la meta que desean alcanzar dada la pasividad y homogenización que ven a su alrededor. Por lo tanto se debe agenciar actividades pedagógicas que permitan el dinamismo de los educandos
desplazados frente a las nuevas dinámi- cas que se presentan en el diario vivir de acuerdo con sus intereses, saberes, nece- sidades y la creación de conciencia de lo importantes que son en la sociedad , para que puedan alcanzar logros y retomar su proyecto de vida.
Por lo tanto, se hace fundamental una articulación entre las comunidades, sus necesidades, y prácticas culturales. Además de las políticas públicas perti- nentes y efectivas; que direccionen el buen desarrollo de la oferta y demanda,

Mapa No1: Resignificación de los conocimientos
viajeros.
económica, política, social y cultural, la sana convivencia, el respeto por el ambiente y la diversidad; elementos necesarios a tener en cuenta para la potenciación de los diversos saberes culturales; que emanan y circulan en las comunidades. Con el objetivo de que prevalezca el desarrollo de los proyectos de vida articulados, a los proyectos edu- cativos institucionales (PEI) y los pro- yectos educativos comunitarios (PEC) desarrollados en las comunidades de
procedencia de los y las estudiantes en situación de desplazamiento.
Estos planteamientos evidenciaron en voces de los autores (grupo focal); dificul- tades presentes en el aula, razones que motivaron a la búsqueda de respuestas concretas; en torno a las prácticas peda- gógicas que se deben implementar para fortalecer los saberes ancestrales de los y las estudiantes en situación de desplaza- miento en la institución educativa Carlos Holguín Mallarino.
En tal sentido florecieron importantes categorías como: desarraigo, diversidad, proyecto de vida, estrategia de la violencia, política, currículo como alternativa educati- va resignificadora de contexto, proyecto de vida estrategia de construcción dialógica; que revelaron las necesidades que circulan en la comunidad educativa y la situación de desplazamiento de los estudiantes y sus familias, que se manifiesta en las vivencias relacionadas. La investigación fue clave para pensar en estrategias que alimenten: la práctica pedagógica, la ancestralidad; un currículo pertinente con la elaboración de una propuesta pedagógica que identifique y describa las prácticas educativas necesa- rias para fortalecer los saberes ancestrales en la escuela.
El desarrollo de prácticas interculturales en la Institución Educativa contribuye a resignificar la presencia de la población desplazada en la comunidad educativa, propiciando a su vez encuentros enmar- cados en la oralidad, la música, el arte y el saber tradicional, por ende se debe hacer de dichas prácticas un ejercicio permanente, divulgado, retroalimentado y de ser posible incorporado al P.E. I, en pro del proyecto de vida de las y los educandos. Por esta razón el saber de las familias desplazadas con hijas (os) matriculados en la institución debe ser in- corporado al quehacer pedagógico, dado que la información aportada y la dinámica con que se direccionan dichas interven- ciones son de gran valor en los procesos de aprendizaje y en el direccionamiento del proyecto de vida. En este sentido las prácticas pedagógicas evidenciadas durante la investigación aseveran que se logra aportar en algo al proyecto de vida de los estudiantes desplazados, dejando en claro que este es un proceso incipiente ante una problemática tan compleja.
Analizando los resultados arrojados por la investigación, surge entonces la pro- puesta pedagógica huellas intercultura- les que emergen como el resultado de las formas de vida de los ancestros, legado
cultural que ha permitido la continuidad de la supervivencia; es el cordón umbilical de la ancestralidad, aquí se fortalecen los valores, la cultura, y múltiples maneras de vigorizar la cosmovisión. Entre estos elementos culturales que son utilizados ancestralmente por las familias de los diferentes grupos étnicos afrocolombia- nos, indígenas, campesinos que habitan los territorios de la geografía nacional se pueden visibilizar: Literatura (Tradición oral), Música (cantoras), Manos creativas (producción artesanal), Sembradores (huerta cacera o de azotea).
Las prácticas enunciadas recogieron las dinámicas de aprendizaje generadas por las y los mayores, quienes históri- camente han cultivado y transmitido los saberes; diseñando y construyendo sus propias herramientas de trabajo como son: chinchorros, atarrayas, canoas, catangas, anzuelos, palancas, horno de leña entre otros. Estos saberes han sido generadores de desarrollo a los grupos humanos y sus comunidades; quiénes han compartido necesidades, fortalezas, tristezas, alegrías; con los diversos grupos étnicos donde son asentados generando formas organizati- vas, económicas y socio-políticas propias.
El conocimiento que viaja con los sujetos, en el momento de la partida del territorio de origen, al ser compartido en el lugar de encuentro y acogida, enriquece la escuela y el entorno; con los aportes, que han recibido de los mayores, a través de la pedagogía de la palabra, el cual se han logrado conservar a partir de prácti- cas cotidianas. En este orden de ideas, se evidencia en los hallazgos una red de saberes cimentada en los conocimientos viajeros y la pedagogía de la palabra como esencia fundamental para la propuesta huellas interculturales.
Revisar si desde el quehacer pedagó- gico en la escuela se están significando los saberes ancestrales, valores cultura-
les, la participación de padres de familia para que incidan de manera positiva en el conocimiento, aprendizaje y proyección del proyecto de vida de los estudiantes desplazados. Además crear estrategias de información y acompañamiento desde la institución Educativa para reducir las barreras de obtención, acceso y beneficio de los servicios sociales básicos y, generar espacios de bienestar a la población en situación de desplazamiento.
Promover el intercambio de expe- riencias pedagógicas para mejorar los procesos educativos e impulsar el desa- rrollo de nuevos modelos acordes con las necesidades de la población que será atendida. Y en este orden de ideas, Implementar encuentros interculturales que propicien el reconocerse, reconocer
al otro y valorar los aportes de culturales de cada población.
Fortalecer las prácticas pedagógicas, implementando en el currículo las Peda- gogías de la Palabra (oralidad); como medio para resignificar el legado de las y los mayores, teniendo en cuenta que, en- señar y practicar los saberes circulantes al interior de las comunidades son elementos que potencializan la cultura, y dan pautas de conservación de la vida.
Implementar la propuesta pedagógica huellas interculturales en las instituciones educativas locales, regionales, naciona- les, e internacionales con el propósito de generar en los contextos citados una resignificacion de los saberes que apunten a mejorar la calidad educativa, la inclusión y la convivencia escolar, social y por ende la calidad de vida.
Arenas Jiménez, Diana Judith. Basto, Forero Gustavo Adolfo. (2004). probatoria de las víctimas y la Sentencia T-025 de El_des- plazamiento_forzado_final_web.pdf repo- sitorio.utp.edu.co/ dspace/bitstream/11059
/.../362042486132R586. (Recuperado en julio de 2015)
Bello, Martha Nubia. (199). Niños y niñas en situación de desplazamiento en la ciudad: entre la frustración y la resistencia creati- va” Primer encuentro universitario sobre derechos de la niñez y la juventud. Bogotá noviembre
Cerón Arboleda, Paula Andrea D.P. (2010-2011) Diagnóstico de la política pública municipal de cooperación para el desarrollo enfocada en proyectos dirigidos a la población en si- tuación de desplazamiento de la cuidad de Santiago de Cali entre los años 2010 y 2011
Codhes informa. (2000). Boletín de la Consul- toría para los Derechos Humanos y el Des- plazamiento, Número 27 Bogotá: Codhes.
Corral, Yadira. (2010). Diseño de Cuestionarios para Recolección de Datos Facultad de Ciencias Económicas y Sociales Dirección
de Postgrado. Universidad de Carabobo Valencia - Estado Carabobo, Venezuela (30/06/2010)
Díaz Gómez, Álvaro. & Gonzales, Rey. Fer- nando (2005). Subjetividad: una perspectiva histórica cultural. Modulo El sujeto político y la política pública. Maestría en Educación Desde la Diversidad. Manizales: Universi- dad de Manizales.
Díaz, Gómez, Álvaro. (2012a) Breve digresión sobre la política y lo político. Modulo El suje- to político y la política pública. Maestría en Educación Desde la Diversidad. Manizales: Universidad de Manizales.
Díaz, Gómez Álvaro. (2012b). La muerte del sujeto, otras muertes y el fin de muchos procesos. Módulo: El sujeto político y la po- lítica pública Nuevas perspectivas teóricas. Maestría en Educación desde la Diversidad. Manizales: Universidad de Manizales.
Fanon, Frantz. (2001) Los Condenados de la Tierra. México: Fondo de Cultura Económi- ca, 1961 /2001, 30-31.
Freire, Paulo. (1999). La pedagogía de la Espe- ranza un re-encuentro con la pedagogía del oprimido. Buenos Aires: Editorial Siglo XXI.
Gill, Lines. Ángela, McRobbie. y Janice, Win- ship. (1993). Particularizan a los individuos. Bogotá: Ministerio de Educación Nacional.
Hernández, Gerardo. (2010). Educación y problemas indígenas. Universidad Ped- agógica Nacional. (1ª edición). Isaza, De Gil Gloria (sf). Aspectos generales de las políticas, reformas y cambios educativos. Modulo Alternativas Pedagógicas. Maestría en Educación desde la Diversidad. Maniza- les: Universidad de Manizales.
Isaza De Gil, Gloria. (sf). Aspectos generales de las políticas, reformas y cambios edu- cativos. Modulo Alternativas Pedagógicas. Maestría en Educación desde la Diversidad. Manizales: Universidad de Manizales.
Ley 70 de 1993, art. 39, Medio de Publi- cación: Diario Oficial No. 41.013. Agosto 31 de 1993. Disponible en: http:// www.alcaldiabogota.gov.co/sisjur/normas/ Norma1.jsp?i=7388. (Recuperado en junio 2015)
Martínez, Miguel. (2006). La investigación cualitativa (síntesis conceptual). Revista IIPSI, Vol. 9. N°1. Facultad de psicología de la UNMSM. Caracas, Venezuela.
Mc Robbie, Griffin Currie (1980-1982) (1999), Experiencias de vida. Plan Nacional Dece- nal de Educación 2006-2016.
Ministerio de Educación Nacional. (2005).
Lineamientos de política para la atención educativa a poblaciones vulnerables. Bo- gotá: MEN. Consultado el 25 de marzo de 2014 Disponible en: http://planipolis. iiep.unesco.org/upload/ Colombia/Colom- bia_politica_vulnerables.pdf (Recuperado en julio 2015)
Molano, Alfredo. (2001). Desterrados, crónicas del desarraigo. Bogotá: Alfaguara.
Morín, Edgar. (1992). La noción de sujeto.
Nuevos paradigmas, cultura y subjetividad, (pp. 1-15). Recuperado el 23 de noviem- bre de 2009. Disponible en: http://www. scribd.com/doc/6826973/Morìn Edgar-La noción- de sujeto- Nuevos-paradigmas. Subjetividad.
Plan Nacional Decenal de Educación 2006
-2016 (2006). Lineamientos sobre pobla- ciones vulnerables. Pacto social por la educación. (Afrocolombianos, Raizales y Palenqueros; Indígenas y Rom) a través de políticas de atención a población vulner- able. Disponible en: http://www.plandecenal. edu.co /html/1726/w3-channel.html. (Recu- perado en junio 2015)
Straus, Anselm. & Corbin, Juliet. (2002). Bases de la investigación cualitativa. Técnicas (Semillero de Derecho Administrativo Fac- ultad de Derecho – USB) Año 1 Número 1, Segundo Semestre de 2006. Bogotá: USB.
Van Dijk, Teun. A. (2000). El discurso como interacción social: estudios del discurso, introducción multidisciplinaria/coord. Por Teun –España. Disponible en: http://dialnet. unirioja.es/servlet/articulo?codigo=2135288 (Recuperado en mayo 2015)
Bringerg y Mc grath. (1985.) El estudio de los casos como técnica de investigación. Dis- ponible en: http://forum-empresarial.uprrp. edu/volumenes/4-2/4.pdf (Recuperado en julio de 2015)
Grupo de Apoyo a Desplazados GAD (1999).
Encuentro de niños y niñas por los dere- chos humanos y la paz. Bogotá: Derechos Humanos.
Mirza, Christian. Adel. (2006). Movimientos sociales y sistemas políticos en América Latina: La construcción de nuevas democra- cias, Buenos Aires: CLACSO, 2006
Presidencia de la República de Colombia. (1998). Decreto 1122 de 1998. Disposi- ciones para proteger la diversidad étnica y cultural de la Nación. en: http://www.mine- ducacion.gov.co/1621/articles-86201_ar- chivo_pdf.pdf (Recuperado en mayo 2015)
Walsh, Catherine, Tapia, Luis. Viaña, Jorge. (2010). (s.f.) Interculturalidad crítica y educación intercultural”. La Paz: Convenio Andrés Bello. Disponible En:catherine- walsh.blogspot.com/2010/12/capitulos-en- espanol.html (Recuperado en mayo 2015)