Evaluación e intervención de la sobrecarga del cuidador informal de adultos mayores dependientes: Revisión de artículos publicados entre 1997 – 2014

 

Ana María Salazar Montes, Phd 1, Lina Marcela Murcia Paredes, Mgs 2,Julieth Astrid Solano Pérez, Esp3

 

 

1. Phd. Neurociencias y dolor, Profesor asociado facultad de psicología en la Universidad Psicología. Grupo Procesos cognoscitivos y de educación. Facultad de Psicología. Universidad El Bosque (Bogotá). Dirección: Av. carrera 9 N. 131 A – 02. Edificio Fundadores. Facultad de Psicología. Bogotá – Colombia. Correo electrónico: salazarana@unbosque.edu.co anmasalazar@hotmail.com

2. Magister en Psicología, Director técnico científico de Estimulamos centro neuropsicológico. Correo electrónico limarc2701@hotmail.com

3. Especialista en Psicología médica y de la salud. Correo electrónico: juliethsolano22@hotmail.com

Archivos de Medicina (Manizales), Volumen 16 N° 1, Enero-Junio 2016, ISSN versión impresa 1657-320X, ISSN versión en línea 2339-3874. Salazar Montes A.M.; Murcia-Paredes L.M.; Solano-Pérez J.A.

Salazar-Montes AM, Murcia-Paredes LM, Solano-Pérez JA. Evaluación e intervención de la sobrecarga del cuidador informal de adultos mayores dependientes: Revisión de artículos publicados entre 1997 – 2014. Arch Med (Manizales) 2016; 16(1):144-54.

Recibido para publicación: 12-08-2015 - Versión corregida: 21-04-2016 - Aprobado para publicación: 24-06-2016

Resumen

Objetivo: proporcionar al lector una descripción, de los resultados referidos en publicaciones sobre el cuidador informal de personas mayores. Material y Método: estudio descriptivo, de revisión de artículos publicados entre 1997-2014, en diferentes bases de datos. Se incluyeron revisiones sistemáticas, estudios descriptivos y correlaciónales. Resultados: se identificaron 158 estudios de los cuales se seleccionaron 91. La revisión mostro que existe evidencia para determinar la relación entre la afectación de la salud física y psicológica con el oficio de cuidado. Las estrategias de intervención más recomendadas son las combinadas, aunque las más utilizadas son las no farmacológicas. Conclusiones: los sistemas de salud, deben implementar programas de cuidado y apoyo para los cuidadores, y no solo para los pacientes cuidados, las intervenciones deben dirigirse hacia la prevención de factores de riesgo y la promoción dela salud, mediante una combinación de estrategias clínicas y psicosociales.

Palabras clave: adulto mayor, evaluación, carga de trabajo, cuidadores, terapia.

 

Evaluation and intervention overload informal caregiver of dependent elderly: Review of articles published between 1997 - 2014

Summary

Objective: to provide the reader with a description of the results reported in publications on the informal caregiver Elderly. Materials and methods: descriptive, Review Published Articles Between 1997-2014, in different databases. Systematic reviews, descriptive and correlational studies were included. Results and Discussion: 158 studies were identified of which 91 were selected The review showed that there is evidence to determines the relationship between the affectation of physical and psychological health care with the work. The most recommended intervention strategies are combined, but the most commonly used are non-pharmacological. Conclusions: health Systems, should implement programs Care and Support for Caregivers, and not only for the care patients. Interventions should be directed towards the prevention of risk factors and promoting health, by a combination of clinical and psychosocial strategies.

Keywords: elderly, evaluation, workload, caregiver, therapy.

Introducción

El creciente número de adultos mayores en el mundo, ha disparado el aumento de las enfermedades típicas de esta etapa de la vida. Hasta un 22% de las personas mayores de 65 años requerirían de un cuidador o acompañante que los apoye en la realización de las actividades de la vida diaria (AVD)(1); dentro del sistema familiar una persona asume las tareas de cuidado a ésta persona se le conoce como cuidador informal(2). Los hijos y cónyuges suelen ser los principales proveedores de atención para los enfermos mayores, especialmente las mujeres(2,3).

La demanda de tiempo que requieren las tareas del cuidado, es considerada la causa principal de la sobrecarga del cuidado, esta situación aumenta el riesgo de padecer dificultades físicas y emocionales en el cuidador(4,5). Dentro de las consecuencias físicas más comunes se encuentran: alteraciones del sueño, depresión, estrés, dolor articular, cefaleas, conductas e ideación suicida, agresividad, abuso de sustancias, inatención, baja autoestima, deseos de abandonar el trabajo, negación de las emociones o desplazamiento de afectos y una peor respuesta inmune a la influencia de vacunas(6-8). El malestar psicológico se acompaña de: sentimientos de culpa, enfado, indefensión, frustración, ira, negación de la necesidad de ayuda, ideas de soledad y estrés(9,10). También, es frecuente que quien cuida no pueda dedicar tiempo suficiente a sí mismo, disminuyendo las actividades de ocio o cuidado personal(11. Además, pueden aumentar dificultades económicas, porque disminuyen los ingresos a causa de la dedicación al cuidado, o porque aumentan los gastos derivados de los cuidados(12).

Cuando la dependencia de la persona mayor se caracteriza por enfermedades que afectan la cognición y el comportamiento como la demencia, los cuidadores pueden presentar un mayor riesgo de sobrecarga relacionada con los hábitos de vida adquiridos a causa de sus obligaciones(13), Un cuidador con sobrecarga, puede estar en riesgo de maltratar al anciano dependiente(14).

En cuanto a los instrumentos de evaluación para la sobrecarga, la mayoría corresponden a listas de chequeo sintomático, indicadores emocionales de ansiedad, depresión, ira, o la ingesta de psicofármacos, práctica o ausencia de conductas saludables(15).

Las propuestas terapéuticas para el manejo de la sobrecarga, incluyen grupos de apoyo, psicoterapia individual y estrategias educativas(16). Una revisión sistemática realizada por Selwood(17) et al, concluyó que no todas las intervenciones han tenido resultados, sin embargo, los más sobresalientes evidencian mejoría en el aumento del bienestar psicológico y del apoyo social. Está revisión de la literatura pretende describir, evidencia clara frente al tema de cuidado informal, que aportará claridad sobre el estado del arte frente a la investigación del cuidado.

Material y método

Estudio descriptivo, de revisión de artículos publicados entre 1997-2014. Para la selección de documentos, se eligieron 6 bases de datos: PubMed, ProQuest, MedLine, y Google Académico. Además, se incluyeron descriptores o palabras clave como: cuidador informal, sobrecarga del cuidador, intervención de la sobrecarga, y evaluación de la sobrecarga del cuidador.

Se incluyeron artículos científicos con metodología de comparación entre grupos, descriptivos observacionales, Meta-análisis y de revisiones; que en sus resultados, describieran información referente al cuidador informal. El análisis de los documentos se realizó bajo los criterios del programa de lectura crítica CASPe(18), recomendado para la escritura de artículos de revisión(19).

Resultados

Se identificaron 158 estudios, de los cuales se utilizaron 91, que cumplieron con los criterios de análisis. Se incluyeron artículos de revisión o meta-analíticos, descriptivos correlaciónales y de comparación entre grupos, en idiomas inglés y español, (Tabla 1).

 

Tabla 1. Revisión sistemática de información: Artículos y otros documentos, incluidos y excluidos del análisis de la información

Total información encontrada, 158 documentos

Información incluida, 91artículos

Información excluida, 63 documentos

Se consultaron:

12 Revisiones bibliográficas y estudios meta-analíticos

7 artículos con metodología de comparación entre grupos

72 artículos con metodología descriptiva y correlacional

 

3 documentos con metodología de ensayos crítico

6 documentos con metodología cualitativa

7 documentos que no reportaron resultados

6 libros no científicos

3 Guías clínicas

Tesis de grado = 5

16 documentos que en su título mencionaban la palabra cuidador pero que su contenido no se relacionaba con el tema

17 artículos publicados en años anteriores a 1997

Nota: Artículos incluidos y excluidos de la revisión sistemática; se incluyeron artículos publicados en bases de datos como PubMed, ProQuest, MedLine, y Google Académico. Se excluyeron documentos encontrados en otras fuentes o que no cumplieran con los criterios de inclusión. Fuente: autores.

 

Los temas relacionados con el cuidado, y descritos en los documentos revisados se agrupan de las siguientes categorías:

Perfil del cuidador informal:

En cuanto al perfil del cuidador, solo 9 estudios describen un perfil demográfico de los cuidadores (Tabla 2).

Se estima que el cuidado es ejercido en su mayoría por mujeres de la familia, siendo principalmente hijas y conyugues, con edades entre los 45 y los 69 años, habitantes en el mismo hogar del enfermo, de clase media y media baja, escolaridad de primaria y bachillerato, sin ejercen ningún trabajo diferente al cuidado(1,3,20-25)

 

Tabla 2. Estudios incluidos en idiomas inglés y español, relacionados con el tema, perfil demográfico del cuidador

Clasificación por criterios de inclusión

Ingles

Español

- Artículos de revisión

o Mata - analítico

- Artículos de comparación

entre grupos

- Artículos con metodología

descriptiva

- Total artículos revisados

1

 

-

 

2

 

3

1

 

-

 

5

 

6

Nota: Se incluyó un total de 9 artículos en idioma inglés y español, recuperados de bases de datos como PubMed, ProQuest, MedLine, y Google Académico. Fuente: autores.

 

Factores de riesgo:

Los resultados de búsqueda mostraron la identificación 19 publicaciones, donde se referenciaron factores de riesgo psicosociales y demográficos asociados al cuidado (Tabla 3).

 

Tabla 3. Estudios incluidos en idiomas inglés y español, relacionados con el tema, factores de riesgo asociados al cuidado de personas mayores dependientes

Clasificación por criterios de inclusión

Ingles

Español

- Artículos de revisión

y Mata-analítico

- Artículos de comparación

entre grupos

- Artículos descriptivo

- Total artículos revisados

1

 

1

 

8

10

1

 

-

 

8

9

Nota: Se incluyó un total de 19 artículos en idioma inglés y español, recuperados de bases de datos como PubMed, ProQuest, MedLine, y Google Académico. Fuente: autores.

 

Dentro de los factores de riesgo descritos por la literatura se encontraron: percepción negativa sobre el estado de salud del familiar, grado de dependencia de la persona cuidada (a mayor dependencia, mayor sobrecarga), utilización inadecuada de los estilos y estrategias de afrontamiento del cuidador, insatisfacción con el apoyo percibido de la red social, existencia de un vínculo desfavorable con el familiar asistido, actitud negativa del enfermo hacia el tratamiento y el cuidado, la dedicación de mayor número de horas al cuidado y el tener acceso limitado a los servicios de salud, condiciones de mala salud del cuidador4-6,26-31 De la misma manera, el tomar la decisión de institucionalizar al familiar, se relaciona con mayor presencia de eventos depresivos, sentimientos de culpa y dolencias físicas9. Por otro lado, dentro de los factores de riesgo demográficos, las consecuencias del cuidado se manifiestan de manera diferente según el sexo del cuidador e incluso la rasa32. Las mujeres presentan mayores niveles de depresión, ansiedad, sintomatología psiquiátrica y peor percepción de bienestar subjetivo33-35. La edad también parece relacionarse como factor de riesgo, Robinson, et al., encontraron que los cuidadores de mediana edad tienen tasas más altas de depresión en comparación con cuidadores de la tercera edad, quienes reportan mayores dolencias físicas28,35. El bajo nivel de escolaridad, los recursos económico desfavorables y el permanecer soltero también se relacionan2,5,29-36, solo un único estudio, no demostró relación entre los recursos económicos y la sobrecarga37, y dos describieron como factor protector, el recibir apoyo de los servicios de salud38-40.

Consecuencias del cuidado:

De las consecuencias asociadas a la labor del cuidar, 21 estudios (Tabla 4)

 

Tabla 4. Estudios incluidos en idiomas inglés y español, relacionados con el tema, consecuencias del cuidado en la salud del cuidador

Clasificación por criterios de inclusión

Ingles

Español

- Artículos de revisión

y Mata- analítico

- Artículos de comparación

entre grupos

- Artículos con metodología

descriptiva

- Total artículos revisados

2

 

1

 

10

 

13

-

 

2

 

6

 

8

Nota: Se incluyó un total de 21 artículos en idioma inglés y español, recuperados de bases de datos como PubMed, ProQuest, MedLine, y Google Académico. Fuente: autores.

Describieron consecuencias asociadas a la afectación de la salud y a la afectación psicosocial. las consecuencias descritas fueron: estrés, depresión, ansiedad, insomnio, dolor articular y cefaleas, ssentimientos de culpa, enfado, indefensión, frustración, ira, negación de la necesidad de ayuda, sentimientos de soledad, riesgo de conductas suicidas o agresividad que conducen a un abuso de ansiolíticos, ansiedad y depresión, hipnóticos o alcohol, hipocondría, ideas obsesivas, angustia, cambios en los rasgos de personalidad, irritabilidad, cambios de apetito, trastornos de memoria, vértigos, problemas gástricos y menor respuesta autoinmune, también un mayor conflicto entre familiares, disminución del ocio, de autocuidado y de las relaciones sociales, pérdida del empleo y disminución de recursos económicos(9,10,25,27,41-57)

Necesidades insatisfechas del cuidado:

Solo 6 estudios mencionaron la variable necesidades insatisfechas de los cuidadores (Tabla 5).

 

Tabla 5. Estudios incluidos en idiomas inglés y español, relacionados con el tema, necesidades de los cuidadores

Clasificación por criterios de inclusión

Ingles

Español

- Artículos de revisión

y Mata-analítico

- Artículos de comparación

entre grupos

- Artículos con metodología

descriptiva

- Total artículos revisados

-

 

-

 

4

 

4

-

 

1

 

1

 

2

Nota: Se incluyó un total de 6 artículos en idioma inglés y español, recuperados de bases de datos como PubMed, ProQuest, MedLine, y Google Académico. Fuente: autores.

 Dentro de esta dimensión, la falta de conocimiento de las enfermedades típicas de los adultos mayores parece ser la más relevante, y el acceso a los recursos de salud, poco apoyo asistencial y familiar, y la falta de tiempo libre para ocuparse de las propias necesidades15,34,53,58-61

Evaluación de la sobrecarga

Se encontraron 14 artículos relacionados con instrumentos de evaluación de la sobrecarga (Tabla 6)

 Tabla 6. Estudios incluidos en idiomas inglés y español, relacionados con el tema, evaluación de la sobrecarga en cuidadores informales.

Clasificación por criterios de inclusión

Ingles

Español

- Artículos de revisión

y Mata- analítico

- Artículos de comparación

entre grupos

- Artículos con metodología

descriptiva

- Total artículos revisados

-

 

-

 

2

 

2

-

 

-

 

12

 

12

Nota: Se incluyó un total de146 artículos en idioma inglés y español, recuperados de bases de datos como PubMed, ProQuest, MedLine, y Google Académico. Fuente: autores.

 La mayor parte de las escalas utilizadas para la evaluación de la sobrecarga, son instrumentos de tamizaje cortos, que abordan una o varias dimensiones como: el síndrome de Burn-Out, calidad de vida, optimismo, espiritualidad, aspectos positivos del cuidado, autoestima, apoyo social, resiliencia, estrategias de afrontamiento, estrés, ansiedad, depresión, ira, autoeficacia, habilidades del cuidado, y funcionamiento familiar(62-73). Los instrumentos reportados son específicos para la evaluación de la sobrecarga bajo condiciones de cuidado en enfermedades crónicas como la demencia(74,75)

Intervenciones terapéuticas

En 22 estudios se evidencio estrategias terapéuticas para la sobrecarga (Tabla 7).

Dentro de las estrategias encontradas se sugiere la psicoeducación, programas de autoayuda, terapia cognitiva conductual como: técnicas de relajación y respiración, entrenamiento en habilidades sociales, entrenamiento en habilidades comunicativas asertivas, terapia de conducta, Mindfulness, resolución de problemas, estrategias de afrontamiento y autocontrol personal, modificaciones ambientales, resiliencia, intervención grupal y socio-sanitaria, actividades sociales de ocio y experiencias de disfrute(9,16,38,76-95)

 Tabla 7. Estudios incluidos en idiomas inglés y español, relacionados con el tema, intervenciones terapéuticas para la sobrecarga del cuidador

Clasificación por criterios de inclusión

Ingles

Español

- Artículos de revisión

y Mata-analítico

- Artículos de comparación

entre grupos

- Artículos con metodología

descriptivo

- Total

4

 

2

 

5

 

11

2

 

-

 

9

 

11

Nota: Se incluyó un total de 22 artículos en idioma inglés y español, recuperados de bases de datos como PubMed, ProQuest, MedLine, y Google Académico. Fuente: autores.

 

Discusión

Esta revisión de la literatura pretendió describir, información frente al tema de cuidado informal; se revisaron 91 artículos, que incluían información relacionada con el tema de estudio. A pesar de la amplia evidencia encontrada, y de la claridad conceptual del termino cuidador informal “población objeto de estudio”, es importante considerar el rigor metodológico de los estudios encontrados. El 65% de los estudios analizados en esta revisión, fueron descriptivos o correlaciónales y de corte transversal, y tan solo un 6% fueron controlados y de comparación entre grupos. Algunos de ellos no usan un análisis adecuado para responder al objetivo planteado, o no discuten las variaciones de sus resultados a la luz de la literatura. Además, más del 90% de los estudios descriptivos, fueron realizados en muestras por conveniencia, características que incluyen un sesgo de muestra, y de respuesta, describiendo resultados poco generalizables.

Por otro lado, como fortaleza de los estudios descriptivos, a pesar de sus consideraciones metodológicas, algunos logran describir una riqueza de información que valdría la pena analizar, por ejemplo, los resultados sobre las necesidades sentidas de los cuidadores, pueden servir como base para la planificación de intervenciones en grupos de riesgo.

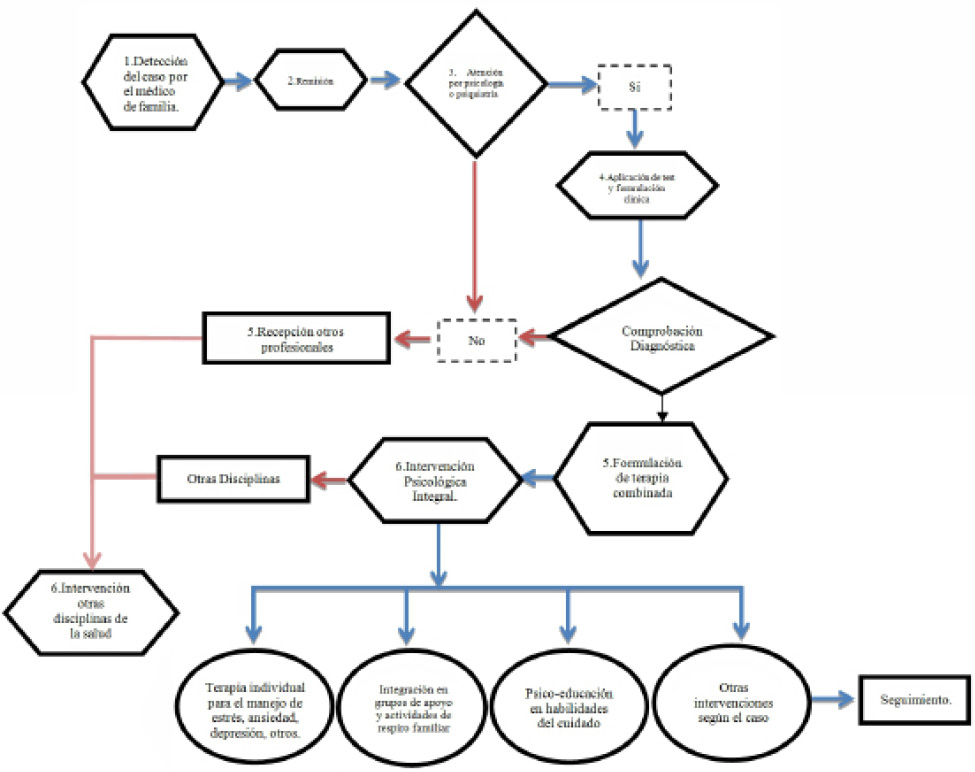
En cuanto a los resultados descritos, el test de Zarit, que se ha reportado muy útil para medir la sobrecarga, fue el mayormente utilizado en los estudios analizados, sin embargo, a pesar de que este test muestra adecuadas características de confiabilidad y valides(95), también, ha demostrado que se pueden hacer interpretaciones erróneas de las respuestas, si los evaluadores no explican correctamente la codificación utilizada por el test96; además, se omite si el instrumento usado ha sido validado para la población medida, situaciones que podrían generar discusión en los resultados estimados. Además, debido a la heterogeneidad clínica de la sobrecarga, este instrumento es insuficiente para generar un diagnóstico completo. Lo ideal, sería contar con una adecuada formulación clínica, para lograr identificar a profundidad la sintomatología psicológica y física que experimentan los cuidadores sobrecargados, los precipitantes, factores de riesgo y protección. En la figura 1 proponemos una ruta de atención clínica, para personas con sospecha de sobrecarga.

Figura%2014-1.jpg 

Figura 1. Ruta de atención en salud para la sobrecarga del cuidador informal

Nota: Propuesta de un esquema de ruta en salud, para la atención de la sobrecarga en cuidadores informales. Fuente: autores

 

Otro resultado importante, es la asociación del cuidado con el rol de la mujer como extensión a su oficio; haciéndolas más vulnerables a padecer problemas de salud. Esto puede deberse a características culturales y psicológicas propias del género femenino, y a la asociación negativa y obligada de la labor de cuidado, condición que hace más vulnerable a la mujer para que se afecte su salud física y mental(42). Con respecto a la asociación entre mayores niveles de depresión, ansiedad y estrés, con la labor de cuidado, la evidencia descrita en los estudios, es suficiente y sustancial para ésta asociación(78). En este aspecto, sería importante considerar la capacidad de resiliencia y desarrollo de estrategias de afrontamiento de los cuidadores como elemento protector ante la sobrecarga(51).

Los estudios que describen diferentes maneras de intervención, tienen como objetivo disminuir la sobrecarga y el malestar generado del oficio del cuidar, las intervenciones dirigidas a cuidadores de adultos mayores con demencia, son una de las líneas investigativas más robustas en el tema de cuidadores, pero han sido abordadas principalmente desde la enfermería, o que evidencia vacíos en estrategias de abordaje interdisciplinar. Igualmente, los modestos beneficios de las intervenciones basadas en psicoterapia individual, y estrategias psicosociales, sugieren dificultades en los modelos de abordaje. El abordaje holístico interdisciplinario sería el ideal para intervenir en los síntomas físicos y psicológicos, orientaciones completas sobre actividades de autocuidado y como cuidar al enfermo, fortalecimiento de estrategias de afrontamiento, incorporación a grupos de apoyo, y mayor aporte por parte de los programas sanitarios.

En cuanto a los estudios Colombianos, son pocos los estudios realizados, mostrando un enorme vacío frente a la atención del adulto mayor y sus cuidados; los pocos estudios encontrados, se han realizado en poblaciones específicas en grupos reducidos de cuidadores y no muestran resultados concluyentes o generalizables(16). Los resultados de los estudios concuerdan con el perfil del cuidador descrito en estudios internacionales, al igual que su relación con mayores niveles de ansiedad, depresión y poco acceso o apoyo por parte de los sistemas de salud(21,25,45). No se evidencio ningún estudio amplio con muestras de la comunidad, lo cual puede ser una puerta para investigaciones futuras. Dentro de los resultados más relevantes

Conclusiones

El cuidado informal debe considerarse como un oficio que merece ser atendida desde diferentes entes gubernamentales y de la salud. La sobrecarga del cuidador de personas mayores dependientes, es una enfermedad relevante que merece ser atendida y estudiada. Promover el cuidado de los mayores para prevenir la dependencia, y promover la salud de los cuidadores, ayudará a la sociedad a enfrentar y asumir la epidemia del envejecimiento poblacional. Investigaciones futuras deben encaminarse al diseño de estrategias de prevención e intervención basadas en la comunidad, la familia y casos individuales, que puedan ser atendidos por los servicios de atención primaria y programas colectivos que muestren un equilibrio de costo – beneficio. Es urgente la implementación de políticas públicas en Colombia, orientadas hacia la protección de este grupo poblacional.

  1. Literatura citada

  2. Rogero – Garcia J. Distribución en España del cuidado formal e informal a las personas de 65 y más años en situación de dependencia. Rev Esp Salud Pública 2009: 83(3):393-405.
  3. De los Santos A, Vanessa P, Valdés Sandra. Cuidado informal: una mirada desde la perspectiva de género. Rev Latinoam Estud Fam 2012; 4:138-146
  4. Neal M, Ingersoll B, Starrels M. Gender and Relationship Differences in Caregiving Patterns and Consequences among Employed Caregivers. Gerontologist 1997; 37(6):804-814
  5. Cardona D, Segura A, Berbersi D y Agudelo M. Prevalencia y factores asociados al síndrome de sobrecarga del cuidador primario de ancianos. Rev Fac Nac Salud Pública 2013; 31(1):30-39.
  6. Pérez M, Cartaya M, Olano B. Variables asociadas con la depresión y la sobrecarga que experimentan los cuidadores principales de los ancianos con Alzheimer. Rev Cub Enfermer 2012; 28(4):509-520
  7. Zhang S, Edwards H, Yates P, Li C, Guo Q. Self-Efficacy Partially Mediates between Social Support and Health-Related Quality of Life in Family Caregivers for Dementia Patients in Shanghai. Dement Geriatr Cogn 2014; 37(1-2):34-44
  8. Zucchella C, Bartolo M, Pasotti C, Chiapella L, Sinforiani E. Caregiver Burden and Coping in Early-stage Alzheimer Disease. Alz Dis Assoc Dis 2012; 26(1):55-60
  9. Schulz R, Martire L. Family caregiving of persons with dementia prevalence, health effects, and support strategies. Am J Geriat Psychiat 2004; 12(3):240-249
  10. Losada A, Montorio I, Fernández M y Márquez M. El estudio e intervención sobre el malestar psicológico de los cuidadores de personas con demencia. El papel de los pensamientos disfuncionales. Colección Estudios Serie Dependencia 2005; 1:20-30
  11. Losada A, Shurgot G, Knight B, Marquez M, Montorio I, Izal M, et al. Cross-cultural study comparing the association of families with burden and depressive symptoms in two samples of Hispanic dementia caregivers. Aging Ment Health 2006; 10(1):69-76
  12. López M, Orueta R, Gómez S, Sánchez A, Carmona J, Alonso F. El rol de Cuidador de personas dependientes y sus repercusiones sobre su Calidad de Vida y su Salud. Rev Clin Med Fam 2009; 2(7):332-334
  13. Wimo A, Jonsson L, Bond J, Prince M, Winblad B. The worldwide economic impact of dementia 2010. Alzheimers Dement 2013; 9(1):1-11.
  14. Artasoa B, Goñib A, Biurrunc A. Cuidados informales en la demencia: predicción de sobrecarga en cuidadoras familiares. Rev Esp Geriatr Gerontol 2003; 38(4):212-218
  15. Johannesen M, LoGiudice D. Elder abuse: a systematic review of risk factors in community-dwelling elders. Age Ageing 2013; 42(3):292-298
  16. Chou KR, Chu H, Tseng CL, y Lu RB. The measurement of caregiver burden. J Med Sci 2003; 23(2):73-82
  17. Cerquera AM, Pabon D. Intervención en cuidadores informales de pacientes con demencia en Colombia, una revisión. Psychol Av Discip 2014; 8(2):73-81
  18. Selwood A, Johnston K, Katona C, Lyketsos C, y Livingston G. Systematic review of the effect of psychological interventions on Family caregivers of people with dementia. J Affect Disorders 2007; 101(1-3):75–89
  19. Ochoa C. Valoración crítica de documentos científicos. Aplicabilidad de los resultados de la valoración a nuestra práctica clínica. Bol Pediatr 2002; 42(180):120-130
  20. Guirado J, Olmedo A, Ferrer E. El artículo de revisión. Ridec 2008; 1(1):2-25
  21. Yee J, Schulz R. Gender differences in psychiatric morbidity among family caregivers: A review and analysis. Gerontologist 2000; 40(2):147-164
  22. Montalvo A, Flórez I. Características de los cuidadores de personas en situación de cronicidad. Cartagena (Colombia). Un estudio comparativo. Salud Uninorte 2008; 24(2):181-190
  23. Liberalesso A, Sánchez M, Garofe A, Mantovani E, Arbex F, Vidal S et al. M. Relationships between gender, age, family conditions, physical and mental health, and isolation of elderly caregivers. Int Psychogeriatr 2012; 24(3):472-483
  24. Mateo I, Millán A, García MM, Gutiérrez P, Gonzalo E, López LA. Cuidadores familiares de personas con enfermedad neurodegenerativa: perfil, aportaciones e impacto familiar. Aten Primaria 2000; 26(3):139-144
  25. Millán JC, Gandoy M, Cambeiro J, Antelo M, Mayán JM. Perfil del cuidador familiar del enfermo de Alzheimer. Geriátrika 1998; 14:449-453
  26. Pinzon ML, Aponte LH, Galvis CR. Perfil de los cuidadores informales de personas con enfermedades crónicas y calidad de vida. Orinoquia 2012; 16(2):107-117
  27. Clyburn LD, Stones MJ, Hadjistavropoulos T, Tuokko H. Predicting caregiver burden and depression in Alzheimer’s disease. J Gerontol B Psychol Sci Soc 2000; 55:2-13
  28. Schoenmakers B, Buntinx F, Delepeleire J. Factors determining the impact of care-giving on caregivers of elderly patients with dementia. A systematic literature review. Maturitas 2010; 66(2):191-200
  29. Robison J, Fortinsky R, Kleppinger A, Shugrue N, Porter M. A broader view of family caregiving: effects of caregiving and caregiver conditions on depressive symptoms, health, work, and social isolation. J Gerontol B Psychol Sci Soc 2009; 64(6):788-798
  30. Tartaglini M, Ofman S, Hermida P, Dorina S. Factores de riesgo psicosocial en cuidadores familiares de pacientes con demencia. Investig psicol 2011; 16(2):131-149
  31. Raivio M, Eloniemi-Sulkava U, Laakkonen M, Saarenjeimo M, Pietila M, Tilvis R, et al. How do officially organized services meet the needs of elderly caregivers and their spouses with Alzheimer’s disease? Am J Alzheimers Dis Other Dem 2007; 22(5):360-368
  32. Chou Y, Fu L, Lin L, Lee Y. Predictors of Subjective and Objective caregiving burden in older female caregivers of adults with intellectual disabilities. Int Psychogeriatr 2011; 23(4):562-572
  33. Haley W, Roth D, Coleton M, Ford G, West C, Collins R. Appraisal, coping and social support as mediators of well-being in black and white family caregivers of patients with Alzheimer’s disease. J Consul Clin Psychol 1996; 64(1):121-129
  34. Corbalán M, Hernández O, Carré M, Galcerán G, Hernandez B, Duque C. Sobrecarga, ansiedad y depresión en cuidadores de pacientes incluidos en el programa de atención domiciliaria. Gerokomos 2013; 24(3):120-123
  35. Tomás C, Moreno LA, Germán C, Alcalá T, Andrés E. Dependencia y necesidades de cuidados no cubiertas de las personas mayores de una zona de salud de Zaragoza. Rev Esp Salud Pública 2002; 76(3):215-226
  36. Casado B, Sacco P. Correlates of Caregiver Burden Among Family Caregivers of Older Korean Americans. J Gerontol B Psychol Sci Soc Sci 2012; 67(3):331-336
  37. Espín AM. Factores de riesgo de carga en cuidadores informales de adultos mayores con demencia. Rev Cub Salud Pública 2012; 38(3):393-402
  38. Cerquera AM, Granados FJ, y Galvis MJ. Relación entre estrato económico y sobrecarga en cuidadores con pacientes con Alzheimer. Revista virtual UCN 2014; 42:127-137
  39. Orueta R, Gómez R, Gómez S, Sánchez A, López M, Toledano P. Impacto sobre el cuidador principal de una intervención realizada a personas mayores dependientes. Aten Primaria 2011; 43(9):490-496
  40. Eloniemi-Sulkava R, Rahkonen T, Suihkonen M, Halonen P, Hentinen M. Sulkava R. Emotional reactions and life changes of caregivers of demented patients when home caregiving ends. Aging Ment Health 2002; 6:343-349
  41. Henriksson A, Arestedt K. Exploring factors and caregiver outcomes associated with feeling of preparedness for caregiving in family caregivers in palliative care: A correlational, cross-sectional study. Palliat Med 2013; 27(7):639-646
  42. Pot AM, Deeg DJH, Van Dyck R. Psychological well-being of informal caregivers of elderly people: changes over time. Aging Ment Health 1997; 1:261-268
  43. Kotsadam A. Does Informal Eldercare Impede Women’s Employment? The Case of European Welfare States. Feminist Economics 2011; 17(2):121-144
  44. Cotelo N, Rodriguez F, Fornos J, Iglesias C, Rios M. Burden and associated pathologies in family caregivers of Alzheimer’s disease patients in Spain. Pharm Pract 2015; 13(2):521
  45. Corazza D, Pedroso R, Andreatto C, Scarpari L, Garuffi M, Costa J, et al. Los predictores psicoinmunologicos de la sobrecarga de cuidado en ancianos cuidadores de pacientes con enfermedad de Alzheimer. Rev Esp Geriatr Gerontol 2014; 49(4):173-178
  46. Dueñas E, Martínez M, Morales B, Muñoz C, Viáfara A, Herrera J. Síndrome del cuidador de adultos mayores discapacitados y sus implicaciones psicosociales. Colom Med 2006; 37(1):31-38
  47. Flores E, Rivas E, Seguel F. Nivel de sobrecarga en el desempeño del rol del cuidador familiar de adulto mayor con dependencia severa. Cien Enferm 2012; 18(1):29-41
  48. Buyck J, Bonnaud S, Boumendil A, Andrieu S, Bonenfant S, Goldberg M, et al. Informal Caregivers and Self-Reported Mental and Physical Health: Results from the Gazel Cohort Study. Am J Public Health 2011; 101(10):1971-1979
  49. Naglie G, Hogan B, Krahn M, Black S, Beattie B, Patterson C, et al. Predictors of family caregiver ratings of patient quality of life in Alzheimer disease: cross-sectional results from the Canadian Alzheimer’s disease quality of life study. Am J Geriatr Psychiatry 2011; 19(10):891-901
  50. Ferraz K , Narriman R, Pereira R. Quality of life of relative caregivers of elderly dependents at home. Texto Contexto Enfer 2014; 23(3):600-608
  51. Cerquera AM, Galvis MJ. Efectos de cuidar personas con Alzheimer: un estudio sobre cuidadores formales e informales. Pensam Psicol 2014; 12(1):149-179
  52. Fernández V, Crespo M, Cáceres R, Rodríguez M. Resiliencia en cuidadores de personas con demencia: estudio preliminar. Rev Esp Geriatr Gerontol 2012; 47(3):202 -209
  53. Zunzunegui MV, Llácer A. y Béland F. The role of social and psychological resources in the evolution of depression in caregivers. Can J Aging 2002; 21(3):355-368
  54. Aramburu I, Izquierdo A, Romo I. Análisis comparativo de necesidades psicosociales de cuidadores informales de personas afectadas de Alzheimer y ancianos con patología no invalidante. Original. Rev Mult Gerontol 2001; 11(2):64-71
  55. Cacioppo J, Pohlmann K, Kiecolt-Graser J, Malarkey W, Burleson M, Berntson G, et al. Cellular immune responses to acute stress in female caregivers of dementia patients and matched controls. Healt Psichol 1998; 17(2):182-189
  56. Pinquart M, Sorensen S. Gender differences in caregver stressors, social resources and health: an updated meta-analysis. J Gerontol B Psychol Sci Soc 2006; 61(1):33-45
  57. Capo M, Roque M, Gual P, Cruz F. Sentido del cuidado y sobrecarga. Rev Esp Geriatr Gerontol 2002; 12(4):190-196
  58. Callahan C, Sachas G, LaMantia M, Unroe K, Arling G, Boustani M. Redesigning Systems Of Care For Older Adults With Alzheimer’s Disease. Health Aff 2014; 33(4):626-632
  59. Georges J, Jansen S, Jackson J, Meyrieux A, Sadowska A, Selmes M. Alzheimer’s disease in real life the dementia carer’s survey. Int J Geriatr Psychiatry 2008; 23(5):546-51
  60. Garlo K, O’Leary J,Peter H, Fried T. Burden in Caregivers of Older Adults with Advanced Illness. J Am Geriatr Soc 2010; 58(12):2315-2322
  61. Gaugler J, Kane R, Kane RA, Newcomer R. Unmet care needs and key outcomes in dementia. J Am Geriatr Soc 2005; 53(12):2098-2105
  62. Ankri J, Andrieu S, Beaufils B, Grand A, Henrard JC. Beyond the global score of the Zarit Burden Interview: useful dimensions for clinicians. Int J Geriatr Psychiatry 2005; 20(3):254-260
  63. Breinbauer H, Vásquez H, Mayanz S, Guerra C, Millán T. Validación en chile de la escala de sobrecarga de cuidador Zarit en su versión original y abreviada. Rev Méd Chile 2009; 137:657-665
  64. Montorio I, Fernández M,  López A. Sánchez M. La Entrevista de Carga del Cuidador. Utilidad y Validez del concepto de carga. Anales de Psicología 1998; 14(2):229-248
  65. López SR, Moral MS. Validación del Índice de Esfuerzo del Cuidador en la población española. Enferm Comunitaria 2005; 1(1):12-17
  66. Vera P, Córdoba N, Celis K. Evaluación del Optimismo: un Análisis Preliminar del Life Orientation Test Versión Revisada (LOT-R) en Población Chilena. Univ Psychol 2009; 8(1):61-68
  67. Bandeira M, Bekou V, Silva L, Texeira M, Rocha S. Validação transcultural do Teste de Orientação da Vida (TOV-R). Estud Psicol 2002; 7(2):251-258
  68. Wallston K, Malcarne V, Flores l, Hansdottir I, Smith C, Stein M. Does God determine yourt healt? The god locus of helth control scale. Cognitive Therapy and research 1999; 23(2):131-142
  69. Crespo M, Férnandez V, Soberón C. Adaptación Española de la Escala de Resiliencia de Connor-Davidson (CD-RISC) en Situaciones de estrés crónico. Behavioral Psychology 2014; 22(2):219-238
  70. Martínez A, Iraurgi I, Galíndez E, Sanz M. Family Adaptability and Cohesion Evaluation Scale (FACES): Desarrollo de una versión de 20 ítems en español. Int J Clin Health Psychol 2006; 6(2):317-338
  71. Rivera M, Andrade P. Escala de Evaluación de las Relaciones Intrafamiliares (E.R.I.). Uaricha 2010; 14:12-29
  72. Trujillo H, Martos F. González J. Adaptación al Español del Cuestionario Interpersonal Support Evaluation List (ISEL). Uaricha 2011; 11(3):969-978
  73. Moran C, Landero R, González M. COPE-28: un Análisis Psicométrico de la Versión en Español del Brief COPE. Univ Psychol 2010; 9(2):543-552    
  74. Martínez J, Colmenero C, Peláez E, Nuevo instrumento de evaluación de situaciones estresantes en cuidadores de enfermos de Alzheimer. Anales de psicología 2002; 8(2):319-331
  75. Muela J, Torres C, Peláez E. Nueva Instrumento de Evaluación de Situaciones Estresantes en Cuidadores de Enfermos de Alzheimer. Anales de Psicología 2002; 18(2):319-331
  76. Gonzalez E, Polansky M, Lippa C, Gitlin L, Zauszniewski A. Enhancing Resourcefulness to Improve Outcomes in Family Caregivers and Persons with Alzheimer’s Disease: A Pilot Randomized Trial. Int J Alzheimers Dis 2014; 2014:1-10
  77. Van Mierlo L, Meiland F, Van der Roest H, Dröes R. Personalised caregiver support: effectiveness of psychosocial interventions in subgroups of caregivers of people with dementia. Geriatric Psychiatry 2012; 27(1):1-14
  78. Zabalegui A, Navarro M, Cabrera E, Gallart A, Bardallo D, Rodríguez E, et al. Eficacia de las intervenciones dirigidas a cuidadores principales de personas dependientes mayores de 65 años. Una revisión sistemática. . Rev Esp Geriatr Gerontol 2008; 43(03):157-166
  79. Passoni S, Moroni L, Toraldo A, Mazza M, Bertolotti G, Vanacore N, et al. Cognitive Behavioral Group Intervention for Alzheimer Caregivers. Alzheimer Dis Assoc Disord 2014; 28(3):275-282
  80. Losada A, Montorio I, Márquez M, Pérez G. Eficacia diferencial de dos intervenciones psicoeducativas para cuidadores de familiares con demencia. Rev Neurol 2004; 38(8):701-708    
  81. Ducharme F, Levesque L, Lachance L. Taking care of myself. Efficacy of and intervention programme for caregivers of a relative whit dementia living in a long term. Dementia 2005; 4(1):23-47
  82. Schulz R, Martire L. Intervenciones basadas en la evidencia para cuidadores en psiquiatría geriátrica. Psychiatr Clin N Am 2005; 28:1007-1038
  83. Tak S, Lau R, Mak E, Ng N, Lam L. Benefit-Finding Intervention for Alzheimer Caregivers: Conceptual Framework, Implementation Issues, and Preliminary Efficacy. Gerontologist 2014; 54(6):1049-1058
  84. Ducharme F. Psychoeducational Interventions for Family Caregivers of seniors across Their Life Trajectory: An Evidence-Based Research Program to Inform Clinical Practice. Advances in Geriatrics 2014; 2014:1-15
  85. Gandoy M, Millán J, García B, Buide A, López M, Mayán J. Evaluación y resultados de la instauración de un programa de terapia de grupo dirigido a un colectivo de cuidadores familiares de enfermos de Alzheimer. Intervención Psicosocial 1999; 8(1):109-16.
  86. Millán J, Gandoy M, Fuentes. Programa de intervención-apoyo dirigido a los cuidadores familiares de enfermos de Alzheimer Salud Rural 1999; 16(6):71-8
  87. Frilund M, Eriksson K, Fagerström L.  The caregivers’ possibilities of providing ethically good care for older people – a study on caregivers’ ethical approach. Scand J Caring Sci 2014; 28(2):245-254
  88. Biurrun A, Artaso B. Intervención grupal con familiares cuidadores de enfermos de Alzheimer. Geriátrika 2003; 19(2):35-40
  89. Fernández J. Ayudando al cuidador del anciano: un programa televisivo para llegar a cada casa. Intervención psicosocial 2003; 12(3):345-52
  90. Brodaty H, Green A, Koschera A. Meta-analysis of psychosocial interventions for caregivers of people with dementia. J Am Geriatr Soc 2003; 51(5):657-664
  91. Hayajneh F, Shehadeh A. The impact of adopting person-centred care approach for people with Alzheimer’s on professional caregivers’ burden: An interventional study. In J Nurs Pract 2014; 20(4):438–445
  92. Docherty A, Owens A, Asadi-Lari M, Petchey R, Williams J, Carter Y. Knowledge and information needs of informal caregivers in palliative care: a qualitative systematic review. Palliat Med 2008; 22(2):153-171
  93. Corrieri S, Heider D, Riedel-Heller S, Matschinger H y König H. Cost-effectiveness of fall prevention programs based on home visits for seniors aged over 65 years: a systematic review. Int Psichogeriatr 2011; 23(5):711 -723
  94. Pusey H. y Richards D. A Systematic review of the effectiveness of psychosocial interventions for careers of people with dementia. Aging Ment Health 2001; 5(2):107-119
  95. Velez J, Berbesi D, Cardona D, Segura A, Ordoñez J. Validación de escalas abreviadas de Zarit para la medición de síndrome del cuidador primario del adulto mayor en Medellín. Aten primaria 2012; 44(7):411-416
  96. Álvarez L, González AM, Muñoz P. El cuestionario de sobrecarga de cuidador Zarit. Como administrarlo e interpretarlo. Gac Sanit 2008; 22(6):618-619

 

Creative.jpg